中華人民共和國國民經濟和社會發展第十五個五年規劃綱要
中華人民共和國國民經濟和社會發展第十五個五年規劃綱要
目錄
第一篇 奮力開創中國式現代化建設新局面
第一章 發展環境
第二章 指導方針
第三章 主要目標
第二篇 建設現代化產業體系?鞏固壯大實體經濟根基
第四章 優化提升傳統產業
第五章 培育壯大新興產業和未來產業
第六章 促進服務業優質高效發展
第七章 構建現代化基礎設施體系
第三篇 加快高水平科技自立自強?引領發展新質生產力
第八章 加強原始創新和關鍵核心技術攻關
第九章 提高體系化創新能力
第十章 強化企業科技創新主體地位
第十一章 一體推進教育科技人才發展
第四篇 深入推進數字中國建設?提升數智化發展水平
第十二章 強化算力算法數據高效供給
第十三章 全方位推進數智技術賦能
第十四章 營造健康有序的發展生態
第五篇 建設強大國內市場?加快構建新發展格局
第十五章 大力提振消費
第十六章 擴大有效投資
第十七章 縱深推進全國統一大市場建設
第六篇 加快構建高水平社會主義市場經濟體制?增強高質量發展動力
第十八章 充分激發各類經營主體活力
第十九章 加快完善要素市場化配置體制機制
第二十章 健全宏觀經濟治理體系
第七篇 擴大高水平對外開放?開創合作共贏新局面
第二十一章 積極擴大自主開放
第二十二章 提升貿易投資合作質量和水平
第二十三章 高質量共建“一帶一路”
第二十四章 推動構建人類命運共同體
第八篇 加快農業農村現代化?扎實推進鄉村全面振興
第二十五章 提升農業綜合生產能力和質量效益
第二十六章 推進宜居宜業和美鄉村建設
第二十七章 提高強農惠農富農政策效能
第九篇 優化區域經濟布局?促進區域協調發展
第二十八章 增強區域發展協調性
第二十九章 促進區域聯動發展
第三十章 優化國土空間發展格局
第三十一章 深入推進以人為本的新型城鎮化
第三十二章 加強海洋開發利用保護
第十篇 激發全民族文化創新創造活力?繁榮發展社會主義文化
第三十三章 弘揚和踐行社會主義核心價值觀
第三十四章 大力繁榮文化事業
第三十五章 加快發展文化產業
第三十六章 提升中華文明傳播力影響力
第十一篇 完善人口發展戰略?促進人口高質量發展
第三十七章 建設生育友好型社會
第三十八章 辦好人民滿意的教育
第三十九章 加快建設健康中國
第四十章 積極應對人口老齡化
第十二篇 加大保障和改善民生力度?扎實推進全體人民共同富裕
第四十一章 促進高質量充分就業
第四十二章 完善收入分配制度
第四十三章 健全社會保障體系
第四十四章 推動房地產高質量發展
第四十五章 穩步推進基本公共服務均等化
第四十六章 保障各類群體發展權益
第十三篇 加快經濟社會發展全面綠色轉型?建設美麗中國
第四十七章 積極穩妥推進和實現碳達峰
第四十八章 持續改善環境質量
第四十九章 提升生態系統多樣性穩定性持續性
第五十章 加快形成綠色生產生活方式
第十四篇 推進國家安全體系和能力現代化?建設更高水平平安中國
第五十一章 加強國家安全體系和能力建設
第五十二章 保障國家經濟安全
第五十三章 提高公共安全治理水平
第五十四章 完善社會治理體系
第十五篇 如期實現建軍一百年奮斗目標?高質量推進國防和軍隊現代化
第五十五章 著力提高國防和軍隊現代化質量效益
第五十六章 鞏固提高一體化國家戰略體系和能力
第十六篇 發展全過程人民民主?完善中國特色社會主義法治體系
第五十七章 發展社會主義民主
第五十八章 推進全面依法治國
第十七篇 堅持和完善“一國兩制” 推進祖國統一
第五十九章 促進香港、澳門長期繁榮穩定
第六十章 推動兩岸關系和平發展、推進祖國統一大業
第十八篇 加強規劃實施保障
第六十一章 堅持和加強黨中央集中統一領導
第六十二章 健全規劃實施全周期推進機制
中華人民共和國國民經濟和社會發展第十五個五年(2026-2030年)規劃綱要,根據《中共中央關于制定國民經濟和社會發展第十五個五年規劃的建議》編制,主要闡明國家戰略意圖,明確政府工作重點,引導規范社會主體行為,是“十五五”時期我國全面建設社會主義現代化國家的宏偉藍圖,是全國各族人民共同的行動綱領。
第一篇 奮力開創中國式現代化建設新局面
“十五五”時期在基本實現社會主義現代化進程中具有承前啟后的重要地位,是夯實基礎、全面發力的關鍵時期,必須不懈努力、接續奮斗,推動事關中國式現代化全局的戰略任務取得重大突破,為基本實現社會主義現代化奠定更加堅實的基礎。
第一章 發展環境
站在新的起點上,我國發展基礎更加堅實,發展環境發生深刻復雜變化,面臨新的機遇和挑戰。
第一節 “十四五”時期我國發展取得重大成就
“十四五”時期是全面建設社會主義現代化國家新征程的開局起步階段,我國發展歷程極不尋常、極不平凡。面對錯綜復雜的國際形勢和艱巨繁重的國內改革發展穩定任務,以習近平同志為核心的黨中央團結帶領全黨全國各族人民,迎難而上、砥礪前行,經受住世紀疫情嚴重沖擊,有效應對一系列重大風險挑戰,推動黨和國家事業取得新的重大成就。
新發展理念引領作用全面彰顯,構建新發展格局邁出重要步伐,新質生產力穩步發展,高質量發展扎實推進。經濟運行穩中有進,國內生產總值突破140萬億元,現代化產業體系建設取得重大進展,基礎設施支撐能力不斷提升,數字經濟核心產業增加值占比超過10.5%,城鄉區域發展平衡性協調性增強。科技創新成果豐碩,全社會研發經費投入強度達到2.8%,攻克一批重大關鍵核心技術,取得一批重大原創科技成果。全面深化改革進一步推進,落實“兩個毫不動搖”的體制機制不斷完善,全國統一大市場建設取得積極成效,宏觀經濟治理效能進一步提升。高水平對外開放不斷擴大,開放型經濟新體制加快形成,高質量共建“一帶一路”走深走實。全過程人民民主深入發展,全面依法治國有效實施。文化事業和文化產業蓬勃發展,精神文化產品豐富多彩。民生保障扎實穩固,居民人均可支配收入年均增長5.4%,城鎮新增就業累計達到6242萬人,勞動年齡人口平均受教育年限達到11.3年,人均預期壽命提升至79歲以上,脫貧攻堅成果鞏固拓展。綠色低碳轉型步伐加快,生態環境質量持續改善,非化石能源發電裝機容量超過化石能源,地級及以上城市細顆粒物(PM2.5)濃度降至28微克/立方米,地表水達到或好于Ⅲ類水體比例超過90%,森林覆蓋率超過25%。國家安全能力有效提升,糧食產量邁上1.4萬億斤大臺階,社會治理效能增強,社會大局保持穩定。國防和軍隊建設取得重大進展。“一國兩制”實踐深入推進。中國特色大國外交全面拓展。全面從嚴治黨成效顯著,反腐敗斗爭縱深推進,黨的創造力、凝聚力、戰斗力明顯提高。
“十四五”規劃主要目標任務勝利完成,我國經濟實力、科技實力、國防實力、綜合國力躍上新臺階,中國式現代化邁出新的堅實步伐,第二個百年奮斗目標新征程實現良好開局。這些重大成就的取得,根本在于以習近平同志為核心的黨中央領航掌舵,在于習近平新時代中國特色社會主義思想科學指引,是全黨全軍全國各族人民聚力攻堅、團結奮斗的結果。
第二節 “十五五”時期我國發展環境面臨深刻復雜變化
大國關系牽動國際形勢,國際形勢演變深刻影響國內發展,我國發展處于戰略機遇和風險挑戰并存、不確定難預料因素增多的時期。從國際看,世界百年變局加速演進,國際力量對比深刻調整,新一輪科技革命和產業變革加速突破,我國具備主動運籌國際空間、塑造外部環境的諸多有利因素。同時,世界變亂交織、動蕩加劇,地緣沖突易發多發,全球治理赤字加重、安全問題凸顯;單邊主義、保護主義抬頭,霸權主義和強權政治威脅上升,國際經濟貿易秩序遇到嚴峻挑戰,世界經濟增長動能不足、風險積累;大國博弈更加復雜激烈,外部環境的不確定性不穩定性明顯增強。
從國內看,我國經濟基礎穩、優勢多、韌性強、潛能大,長期向好的支撐條件和基本趨勢沒有變,中國特色社會主義制度優勢、超大規模市場優勢、完整產業體系優勢、豐富人才資源優勢更加彰顯。同時,發展不平衡不充分問題仍然突出,周期性、結構性、體制性問題相互交織;有效需求不足,供強需弱矛盾突出,國內大循環存在卡點堵點;新舊動能轉換任務艱巨;農業農村現代化相對滯后;就業和居民收入增長壓力較大,民生保障存在短板弱項;人口結構變化給經濟發展、社會治理等提出新課題;重點領域還有風險隱患,防范化解房地產、地方政府債務、中小金融機構等風險任務繁重。
變局蘊含機遇,挑戰激發斗志。面對國際風云變幻和各種風險挑戰,必須深刻領悟“兩個確立”的決定性意義,增強“四個意識”、堅定“四個自信”、做到“兩個維護”,保持戰略定力,增強必勝信心,積極識變應變求變,敢于斗爭、善于斗爭,勇于面對風高浪急甚至驚濤駭浪的重大考驗,以歷史主動精神克難關、戰風險、迎挑戰,集中力量辦好自己的事,統籌布局、精心安排,鞏固拓展優勢、破除瓶頸制約、補強短板弱項,在激烈國際競爭中贏得戰略主動,以高質量發展的確定性應對各種不確定性,續寫經濟快速發展和社會長期穩定兩大奇跡新篇章。
第二章 指導方針
推動“十五五”時期經濟社會發展,必須牢牢把握以下指導思想和重大原則。
第一節 指導思想
堅持馬克思列寧主義、毛澤東思想、鄧小平理論、“三個代表”重要思想、科學發展觀,全面貫徹習近平新時代中國特色社會主義思想,深入貫徹黨的二十大和二十屆歷次全會精神,認真落實四中全會部署,圍繞全面建成社會主義現代化強國、實現第二個百年奮斗目標,以中國式現代化全面推進中華民族偉大復興,統籌推進“五位一體”總體布局,協調推進“四個全面”戰略布局,統籌國內國際兩個大局,完整準確全面貫徹新發展理念,加快構建新發展格局,堅持穩中求進工作總基調,堅持以經濟建設為中心,以推動高質量發展為主題,以改革創新為根本動力,以滿足人民日益增長的美好生活需要為根本目的,以全面從嚴治黨為根本保障,推動經濟實現質的有效提升和量的合理增長,推動人的全面發展、全體人民共同富裕邁出堅實步伐,確保基本實現社會主義現代化取得決定性進展。
第二節 必須遵循的原則
——堅持黨的全面領導。堅決維護黨中央權威和集中統一領導,提高黨把方向、謀大局、定政策、促改革能力,把黨的領導貫穿經濟社會發展各方面全過程,為我國社會主義現代化建設提供根本保證。
——堅持人民至上。尊重人民主體地位,緊緊依靠人民,維護人民根本利益,促進社會公平正義,注重在發展中保障和改善民生,在滿足民生需求中拓展發展空間,推動經濟和社會協調發展、物質文明和精神文明相得益彰,讓現代化建設成果更多更公平惠及全體人民。
——堅持高質量發展。以新發展理念引領發展,因地制宜發展新質生產力,做強國內大循環,暢通國內國際雙循環,統籌擴大內需和深化供給側結構性改革,加快培育新動能,促進經濟結構優化升級,做優增量、盤活存量,推動經濟持續健康發展和社會全面進步。
——堅持全面深化改革。聚焦制約高質量發展的體制機制障礙,推進深層次改革,擴大高水平開放,推動生產關系和生產力、上層建筑和經濟基礎、國家治理和社會發展更好相適應,持續增強發展動力和社會活力。
——堅持有效市場和有為政府相結合。充分發揮市場在資源配置中的決定性作用,更好發揮政府作用,構建統一、開放、競爭、有序的市場體系,建設法治經濟、信用經濟,打造市場化法治化國際化一流營商環境,形成既“放得活”又“管得好”的經濟秩序。
——堅持統籌發展和安全。在發展中固安全,在安全中謀發展,強化底線思維,有效防范化解各類風險,增強經濟和社會韌性,以新安全格局保障新發展格局。
第三章 主要目標
“十五五”時期經濟社會發展要實現以下目標。
——高質量發展取得顯著成效。在結構優化和質量提升基礎上,國內生產總值增長保持在合理區間、各年度視情提出,為到2035年人均國內生產總值比2020年翻一番、達到中等發達國家水平打好基礎。全要素生產率穩步提升,科技進步和制度創新對經濟增長的貢獻持續加大。居民消費率明顯提高,內需拉動經濟增長主動力作用持續增強,經濟增長潛力得到充分釋放。全國統一大市場建設縱深推進,超大規模市場優勢持續顯現。新型工業化、信息化、城鎮化、農業現代化取得重大進展,現代化產業體系完整性、先進性、安全性加快提升,城鄉區域發展協調性進一步增強,發展新質生產力、構建新發展格局、建設現代化經濟體系取得重大突破。
——科技自立自強水平大幅提高。國家創新體系整體效能顯著提升,全社會研發經費投入年均增長7%以上,教育科技人才一體發展格局基本形成。基礎研究和原始創新能力顯著增強,重點領域關鍵核心技術快速突破,產出一批重大原創性、標志性、引領性科技成果,并跑領跑領域明顯增多。科技創新和產業創新深度融合,創新驅動作用明顯增強。
——進一步全面深化改革取得新突破。國家治理體系和治理能力現代化深入推進,社會主義市場經濟體制更加完善,高水平對外開放體制機制更加健全,更加公平、更有活力的市場環境加快形成,全過程人民民主制度化、規范化、程序化水平進一步提高,社會主義法治國家建設達到更高水平。
——社會文明程度明顯提升。文化自信更加堅定,主流思想輿論不斷鞏固壯大,社會主義核心價值觀廣泛踐行,全民族文化創新創造活力不斷激發,人民精神文化生活更加豐富,中華民族凝聚力和中華文化影響力顯著增強,國家軟實力持續提高。
——人民生活品質不斷提高。就業保持總體穩定,城鎮調查失業率低于5.5%,高質量充分就業取得新進展。居民收入增長和經濟增長同步、勞動報酬提高和勞動生產率提高同步,分配結構得到優化,中等收入群體持續擴大。勞動年齡人口平均受教育年限提高到11.7年,人民群眾養老托育服務需求得到更好滿足,人均預期壽命提高到80歲,社會保障制度更加優化更可持續,基本公共服務均等化水平明顯提升。
——美麗中國建設取得新的重大進展。綠色生產生活方式基本形成,碳達峰目標如期實現,單位國內生產總值二氧化碳排放降低17%,清潔低碳安全高效的新型能源體系初步建成。生態環境質量全面改善,主要污染物排放總量持續減少,地級及以上城市細顆粒物(PM2.5)濃度降至27微克/立方米以下,優良水體比例提高到85%,森林覆蓋率達到25.8%,生態系統多樣性穩定性持續性不斷提升。
——國家安全屏障更加鞏固。國家安全體系和能力進一步加強,糧食綜合生產能力達到1.45萬億斤左右,能源綜合生產能力達到58億噸標準煤,重點領域風險得到有效防范化解,社會治理和公共安全治理水平明顯提高,重特大事故得到有效遏制,自然災害防御水平顯著提升,建軍一百年奮斗目標如期實現,更高水平平安中國建設扎實推進。
在此基礎上再奮斗五年,到2035年實現我國經濟實力、科技實力、國防實力、綜合國力和國際影響力大幅躍升,人均國內生產總值達到中等發達國家水平,人民生活更加幸福美好,基本實現社會主義現代化。

第二篇 建設現代化產業體系?鞏固壯大實體經濟根基
堅持把發展經濟的著力點放在實體經濟上,堅持智能化、綠色化、融合化方向,加快建設制造強國、質量強國、航天強國、交通強國、網絡強國,保持制造業合理比重,構建以先進制造業為骨干的現代化產業體系。
第四章 優化提升傳統產業
強化國家標準引領、數智綠色技術賦能、環保安全制度約束,鞏固提升我國產業在全球分工中的地位和競爭力。
第一節 推動重點產業提質升級
堅持因勢利導、分業施策,促進重點產業化解結構性矛盾、加快向中高端升級。推動鋼鐵、石化、船舶等產業結構調整,做強做優精品鋼材基地、一流石化基地、高端船舶和海洋工程裝備基地。推進電子信息、機械裝備等全產業鏈創新,發展高端、短缺產品,加快突破關鍵零部件、元器件和專用材料。擴大輕工、紡織等優質產品供給。鞏固提升建筑業競爭力。推動技術改造升級,發展智能制造、綠色制造、服務型制造,加快產業模式和企業組織形態變革。發展先進制造業集群,建設國家新型工業化示范區。加強全面質量管理,深入實施制造業卓越質量工程,增強質量技術基礎能力。推進標準更新升級,嚴格安全、環保、能效、質量等規范管理,促進市場化兼并重組,推動落后低效產能有序退出。
第二節 提升產業鏈自主可控水平
實施產業基礎再造工程,加快突破一批重大基礎技術、工藝和產品,推進先進材料、跨尺度制造等創新應用。實施重大技術裝備攻關工程,突破一批標志性重大技術裝備。滾動實施制造業重點產業鏈高質量發展行動,建立健全產業鏈供應鏈安全風險評估和應對機制,持續增強稀土、稀有金屬、超硬材料等競爭優勢,加強重要戰略性礦產高質高效綜合利用。推進國家戰略腹地建設和關鍵產業備份,建設戰略性產業基地、物資儲備基地和基礎設施。建立產業基礎競爭力調查制度,強化共性技術研發支撐能力。完善首臺(套)、首批次、首版次應用政策。
第三節 健全產業健康有序發展促進機制
完善產業調控和政策體系,優化產業布局,加強要素協同保障。健全產能監測預警機制,采取規劃引導、產能調控、價格治理、行業自律等措施,綜合整治“內卷式”競爭。推動產業政策向普惠化和功能性轉型,健全產業政策制定實施、信息披露、評估調整和退出機制。完善優質企業梯度培育體系,促進中小企業專精特新發展。合理降低制造業綜合成本,加大中長期貸款和信用貸款對制造業技術創新、數智化轉型、綠色發展等支持力度。實施制造業人才支持計劃和專業技術人才知識更新工程,培養造就卓越工程師、大國工匠、高技能人才。

第五章 培育壯大新興產業和未來產業
強化源頭技術供給,加快構建應用場景和生態體系,培育更多支柱性先導性產業,構筑產業發展新優勢。
第一節 發展壯大新興產業
加快新一代信息技術、新能源、新材料、智能網聯新能源汽車、機器人、生物醫藥、高端裝備、航空航天等戰略性新興產業發展,因地制宜建設各具特色、優勢互補的戰略性新興產業集群,著力打造一批成長潛力大、技術含量高、滲透領域廣的新興支柱產業。拓展海洋經濟發展空間,推進低空經濟健康有序發展。實施新技術新產品新場景大規模應用示范行動,加大場景培育和開放力度,加快新興產業規模化發展。鼓勵發展戰略性產品和服務,推進國產大飛機規模化系列化發展,加強北斗系統創新應用,扎實推進智能駕駛、新型太陽能電池、新型儲能等關鍵技術創新,支持創新藥臨床使用。
第二節 前瞻布局未來產業
瞄準引領未來發展重點領域,構建未來產業全鏈條培育體系,推動量子科技、生物制造、氫能和核聚變能、腦機接口、具身智能、第六代移動通信等成為新的經濟增長點。加強未來產業識別和動態調整,強化基礎性、前沿性、顛覆性技術布局。建立未來產業投入增長和風險分擔機制,組織實施未來產業發展示范工程,探索多元技術路線、典型應用場景、可行商業模式、市場監管規則。布局一批國家未來產業研究院和概念驗證中心,依托科教資源優勢突出、產業基礎雄厚地區建設一批未來產業先導區。
第三節 完善產業創新發展生態
著力構建有利于新興產業孵化成長的市場環境和政策體系。實施產業創新工程,優化戰略性產品技術創新組織模式和評價體系,一體推進創新設施建設、技術研究開發、產品迭代升級。完善新興領域知識產權保護制度,健全知識產權公共服務體系和技術交易服務平臺網絡,實施新產業標準化領航工程。培育獨角獸企業。建立適應新業態發展的高效便捷準入機制,探索“沙盒監管”、觸發式監管等新型監管方式。提升低空空域管理精細化水平,加強適航審定能力建設,強化低空飛行安全保障。推進生物醫藥、智能駕駛、低空經濟等新興領域立法。

第六章 促進服務業優質高效發展
實施服務業擴能提質行動,深化服務領域改革開放,完善支持政策體系,全面提升服務業質量效率和競爭力,更好發揮服務業支撐產業升級、滿足民生需要、帶動就業擴容的作用。
第一節 推進生產性服務業向專業化和價值鏈高端延伸
全鏈條補強生產性服務業薄弱環節,提高現代服務業與先進制造業、現代農業融合發展水平。大力發展科技服務,提升研發設計、知識產權、科技成果轉化、檢驗檢測認證等服務能力,培育具有國際水準的工業設計中心,依托產業集群布局一批行業共性技術平臺、中試驗證平臺和集成高效質量基礎設施。提高金融租賃、物流倉儲、人力資源等服務綜合競爭力,壯大節能環保、數智化轉型等服務,提高增值服務比重。做強做優商務服務,發展高水平第三方專業機構,提高公信力和國際認可度。
第二節 促進生活性服務業高品質多樣化便利化發展
適應居民消費結構升級,積極發展普惠可及、個性多樣的生活性服務業。加快補齊養老、托育、健康等普惠服務短板,健全政府購買服務、公建民營、民辦公助等機制,支持多元主體擴大服務供給。鼓勵批發零售、住宿餐飲特色優質發展,積極拓展新業態新模式,促進線上線下協同發展。提高家政、物業、快遞等服務質量,創新社區集成服務模式,推動品牌化標準化發展。以帶動面廣的行業為依托,促進多業態融合發展。聚焦全民健康、智慧養老、文化旅游、到家服務等,培育一批生活性服務業新增長點。
第三節 完善服務業發展政策體系
放寬服務領域準入,擴大優質經營主體,深化監管改革,健全適應業態融合的跨部門跨行業審批監管模式。擴大服務業高水平對外開放,吸引國際知名企業在華投資經營,拓展“制造+服務”海外經營網絡。創新服務業融資和用地模式,完善普惠服務價格形成機制和配套政策,鼓勵利用存量資源改建服務設施。加快養老、托育等重點領域服務標準建設,推行優質服務承諾、認證與標識制度。提升從業人員專業化水平,完善技能評價機制和信用體系。健全服務業統計監測體系。
第七章 構建現代化基礎設施體系
堅持適度超前、不過度超前,加強基礎設施統籌規劃,優化布局結構,促進集成融合,提升安全韌性和運營可持續性。
第一節 完善現代化綜合交通運輸體系
推進補網強鏈提質,加強跨區域統籌布局、跨方式一體銜接,全面提高交通基礎設施綜合效益。完善國家綜合立體交通網主骨架,高質量建設沿海沿邊沿江、出疆入藏、西部陸海新通道等戰略骨干通道,基本建成“八縱八橫”高速鐵路主通道和國家高速公路網,推進內河高等級航道提質升級,基本建成世界級港口群和機場群。強化薄弱地區覆蓋和通達保障,推動普速鐵路、普通國省道升級改造,開展新一輪農村公路提升行動,加強西部地區鐵路和支線機場建設,完善邊境地區路網布局。建設國際性、全國性綜合交通樞紐城市,加強集疏運網絡建設和場站銜接,完善國家郵政快遞樞紐。健全多元化、韌性強的國際運輸通道體系,推動跨境交通基礎設施互聯互通,促進國際航空貨運健康有序發展。統籌功能提升和綠色安全智能發展,推進交通基礎設施更新改造和養護管理,加強安全風險評估和監測預警,實施公路安全韌性提升工程。深化綜合交通運輸體系改革,推進鐵路體制改革和收費公路政策優化。

第二節 加力建設新型能源基礎設施
深入實施能源安全新戰略,加快構建清潔低碳安全高效的新型能源體系,建設能源強國。推進非化石能源安全可靠有序替代化石能源,堅持風光水核等多能并舉,實施非化石能源十年倍增行動。統籌就地消納和外送,建設“三北”風電光伏、西南水風光一體化、沿海核電、海上風電等清潔能源基地,加強分布式能源就近開發利用,布局發展綠色氫氨醇,積極推進光熱發電和地熱能利用。加強化石能源清潔高效利用,推進煤電改造升級和散煤替代。著力構建新型電力系統,全面提升電力系統互補互濟和安全韌性水平,優化全國電力流向和跨區域通道布局,加快智能電網建設,完善城鄉配電網,科學布局抽水蓄能,大力發展新型儲能。提高終端用能電氣化水平,推動能源消費綠色化低碳化。基本建成全國統一電力市場體系,完善油氣“全國一張網”運行調度機制。


第三節 加快建設現代化水網
加強國家水網建設,增強洪澇災害防御、水資源統籌調配、城鄉供水保障能力。統籌流域性洪水和局域性災害防御,加強防洪水庫、河道及堤防、蓄滯洪區建設,推進中小河流系統治理和病險水庫除險加固,增強暴雨集中區防洪避險能力。健全跨流域跨區域水資源調配體系,完善國家水網主骨架和骨干輸配水通道。加強供水灌溉保障,整裝推進大中型灌區建設改造,加快城市應急備用水源工程建設。加強河湖生態保護治理,推進水源涵養與水土保持,提升水生態系統自我修復能力。實施地下水保護治理行動,逐步實現采補平衡。

第四節 適度超前建設新型基礎設施
圍繞支撐產業升級和數智化發展,推進新型基礎設施布局建設和集約高效利用。完善信息通信網絡,深化第五代移動通信(5G)、千兆光網規模部署,推進第五代移動通信演進(5G-A)、萬兆光網建設發展和第六代移動通信(6G)技術創新,推動移動物聯網自主迭代。深入推進東數西算工程,構建多層次算力設施體系和全國一體化算力網。實施國家區塊鏈網絡建設工程。完善民用空間基礎設施,統籌建設衛星通信、導航、遙感系統,加快低軌衛星互聯網組網。推進交通、能源、水利等基礎設施數智化升級。

第三篇 加快高水平科技自立自強?引領發展新質生產力
抓住新一輪科技革命和產業變革歷史機遇,統籌教育強國、科技強國、人才強國建設,提升國家創新體系整體效能,全面增強自主創新能力,搶占科技發展制高點,推動科技創新和產業創新深度融合,不斷催生新質生產力。
第八章 加強原始創新和關鍵核心技術攻關
堅持技術驅動和需求拉動相結合、鍛長板和補短板相結合,完善新型舉國體制,推動產出更多標志性原創成果。
第一節 打好關鍵核心技術攻堅戰
聚焦戰略必爭領域和產業鏈供應鏈薄弱環節,采取超常規措施,全鏈條推動集成電路、工業母機、高端儀器、基礎軟件、先進材料、生物制造等重點領域關鍵核心技術攻關取得決定性突破。健全需求導向的攻關任務凝練機制,開展技術經濟安全評估。強化跨領域跨學科協同,健全重大任務人才特殊調配機制,完善“揭榜掛帥”、“賽馬”等制度,探索以獎代補、后補助等資金支持方式。強化以用促攻、攻用結合,一體推進技術研發、成果轉化、標準研制、產業培育,加快攻關成果應用和產品迭代升級。
第二節 強化戰略前沿領域科技布局
瞄準世界科技前沿強化系統布局,實施人工智能、量子科技、生物科技、新能源等科技戰略部署,加快突破基礎理論和底層技術,促進轉化應用。高水平組織前沿技術預測預見,建立國家關鍵和新興技術清單,持續推動前沿技術研發。強化科學研究、技術開發原始創新導向,優化有利于原創性顛覆性創新的環境,創新非共識項目遴選和資助機制,擴大國家重大科技任務、國家自然科學基金原創性顛覆性項目規模和比例。突出國家戰略需求,扎實推進國家科技重大專項,超前部署面向2035的國家重大科技項目。

第三節 全面提升基礎研究水平
加強基礎研究戰略性、前瞻性、體系化布局,統籌推進目標導向和自由探索的基礎研究。加快形成基礎研究多元化投入格局,加大財政投入力度,完善稅收激勵政策,引導有條件的地方、企業、社會組織、個人支持基礎研究,鼓勵設立基礎研究公益基金,實現基礎研究經費投入占研發經費投入比重明顯提高。完善競爭性支持和穩定支持相結合的投入機制,加大對從事基礎研究的優勢團隊和青年科技人才長期穩定支持,探索長周期資助模式。鼓勵開展高風險、高價值基礎研究,營造鼓勵探索、寬容失敗的良好環境。圍繞極宏觀、極微觀、極端條件、極綜合交叉的科學前沿,加強新興領域、交叉融合和跨學科基礎研究。
第九章 提高體系化創新能力
統籌國家戰略科技力量建設,提高創新資源配置效率,構建自主完備、開放高效的國家創新體系。
第一節 增強國家戰略科技力量引領作用
優化國家實驗室、國家科研機構、高水平研究型大學和科技領軍企業等國家戰略科技力量定位和布局。發揮國家實驗室龍頭作用,支持國家實驗室牽頭實施國家重大科技任務、探索新型科研組織模式,加強全國重點實驗室建設。加快國家科研機構布局調整和優化重組,完善與職責定位相適應的管理運行機制。支持高水平研究型大學創造一流學術環境,打造基礎研究主力軍和人才培養主陣地。培育壯大科技領軍企業,提升整合創新資源、構建產業生態能力。鼓勵和規范發展新型研發機構。
第二節 強化科技創新資源保障
強化統籌協調的科技任務部署機制,健全國家重大科技決策咨詢制度。完善中央財政科技經費分配和管理使用機制,健全重大科技任務央地投入共擔機制,提高投入績效。擴大財政科研項目經費“包干制”范圍,賦予科學家更大技術路線決定權、更大經費支配權、更大資源調度權。強化科技基礎條件自主保障,統籌科技創新平臺基地建設,體系化布局建設重大科技基礎設施,加強高端科研儀器、科技期刊、科學數據等條件建設,強化資源開放共享。完善區域創新體系,強化國際科技創新中心策源功能,布局建設區域科技創新中心和產業科技創新高地,增強綜合性國家科學中心創新資源集群效應,完善央地聯動、區域協同的創新機制。

第三節 構建高水平科技開放合作新格局
營造具有全球競爭力的開放創新生態,支持與各國科研人員共同攻克基礎前沿科學問題。發揮面向全球的科學研究基金作用,擴大科技計劃對外開放,建立健全科技資金跨境撥付、境外使用管理制度和科研數據跨境安全有序流動機制,推動重大科研基礎設施和平臺向全球科學家開放使用。優化高校、科研院所、科技社團對外專業交流合作管理機制。牽頭實施并積極參與國際大科學計劃和大科學工程,支持在我國境內設立國際科技組織,打造具有全球影響力的國際科技獎項。
第十章 強化企業科技創新主體地位
落實企業在技術創新決策、研發投入、科研組織和成果轉化應用中的主體地位,促進創新鏈產業鏈資金鏈人才鏈深度融合。
第一節 推動創新資源向企業集聚
建立健全項目、平臺、數據、人才等創新資源向企業集聚的政策體系。提高企業在國家重大科技創新決策中的參與度,將產業關鍵共性技術需求作為國家科技計劃支持的重要方向,推動具備條件的企業重大科技項目納入國家科技計劃體系。支持企業更多承擔國家科技攻關任務,在技術路線制定、攻關任務推進、參與單位選擇和經費使用分配方面賦予牽頭企業更大自主權。優先支持科技型骨干企業建設國家科技創新平臺基地,加大國家科學數據和工程試驗數據、人才計劃向企業開放力度。完善科研人員離崗創業、兼職兼薪等政策,激勵優秀人才向企業流動。
第二節 加強企業主導的產學研融通創新
鼓勵企業面向產業需求與高校、科研院所聯合開展科研攻關。支持科技型骨干企業牽頭組建創新聯合體,開展關鍵共性技術研發及科技成果中試和示范應用。深化職務科技成果賦權改革,建立職務科技成果資產單列管理制度,推進技術轉移體系建設,加快科技成果高效轉化應用。引導高校、科研院所按照先使用后付費方式把科技創新成果許可給中小微企業使用。鼓勵科技領軍企業向中小微企業開放科研條件和應用場景、提供技術開發服務。
第三節 完善促進企業創新的政策體系
加強普惠性政策供給,營造有利于企業創新的良好環境。支持高新技術企業和科技型中小企業發展,提高企業研發費用加計扣除比例。建立企業研發準備金制度。構建同科技創新相適應的科技金融體制,完善長期資本投早、投小、投長期、投硬科技支持政策,支持優質科技型企業上市融資、發行債券,高質量建設債券市場“科技板”,大力發展創業投資,多渠道拓寬中長期創業投資資金來源,發揮國家創業投資引導基金、國家級并購基金作用。提高外資在華開展股權投資、風險投資便利性。加大政府采購自主創新產品力度。建立科技保險政策體系,豐富科技保險產品。強化知識產權全鏈條保護,優化專利商標審查政策,全面實施專利開放許可制度。
第十一章 一體推進教育科技人才發展
深化教育科技人才一體改革,強化規劃銜接、政策協同、資源統籌、評價聯動,促進科技自主創新和人才自主培養良性互動。
第一節 建立健全一體推進的協調機制
健全教育科技人才戰略統籌實施機制,加強戰略目標有機銜接、戰略任務一體部署、政策措施協調發力、資源要素統籌配置,推動教育科技人才平臺基地協同布局,建設具有全球影響力的教育中心、科學中心、人才中心。在有條件的地方探索建立教育科技人才統籌管理機制。圍繞創新需求加快建設國家戰略人才力量,加大對戰略科學家、科技領軍人才、基礎研究人才、青年科技人才等的培養和支持力度。加強人才協作,優化人才結構,完善有序流動機制,促進人才區域協調發展。
第二節 協同推進創新型人才培養
圍繞科技創新、產業發展和國家戰略需求協同育人,提高人才自主培養質量。聚焦優勢學科和戰略急需適度擴大“雙一流”建設范圍,新建若干所新型研究型大學。健全高等教育學科專業設置調整機制,超常規布局人工智能、集成電路等新興領域急需學科專業,深入實施基礎學科和交叉學科突破計劃。強化科研機構、創新平臺、企業、科技計劃人才集聚培養功能,招生指標向重大科技任務承擔單位傾斜。探索拔尖創新人才培養新模式,加強青少年科學素養、批判性思維和創新能力培養,強化科技教育和人文教育協同,加強基礎學科、交叉學科和戰略急需領域本碩博銜接培養。
第三節 聯動推進激勵評價機制創新
以創新能力、質量、實效、貢獻為評價導向,深化項目評審、機構評估、人才評價、收入分配改革,激發創新創造動力活力。開展以成果原創性和學術價值為主的基礎研究評價,優化國際同行評價。推行以用戶和市場反饋為主的應用研究和技術開發評價,將新技術新產品作為業績考核、職稱評定、人才計劃支持的重要依據。賦予用人單位更大人才評價自主權,防止簡單以稱號頭銜確定薪酬待遇、配置資源。完善人員編制、薪酬待遇、職稱評聘、考核晉升等配套政策,暢通高校、科研院所、企業人才交流通道。健全海外引進人才支持保障機制,建立高技術人才移民制度,引育世界優秀人才。加強科學技術普及,培育創新文化,弘揚科學家精神。加強科技法治、倫理、誠信、安全建設。
第四篇 深入推進數字中國建設?提升數智化發展水平
把握數字化、網絡化、智能化發展大勢,充分發揮我國數據資源豐富、產業體系完備、應用場景廣闊優勢,激活數據要素潛能,加快數智技術創新,深化拓展“人工智能+”,賦能經濟社會發展和治理能力提升,促進生產方式深層次變革和生產力革命性躍遷。
第十二章 強化算力算法數據高效供給
統籌推進算力設施建設、模型算法發展和高質量數據資源供給,筑牢數智化發展底座。
第一節 加強算力設施支撐
統籌布局、有序建設算力設施,推進算力資源規模化、集約化、綠色化、普惠化發展。加快國家樞紐算力設施集群建設,支持有條件地區根據低時延場景需求適度發展算力,推進云邊端協同發展。加強高性能高質量智算資源供給,論證建設超大規模智算集群。推進算力設施市場化建設運營,支持通過政府購買算力服務、算力租賃等多種方式滿足算力需求,創新發展標準化可擴展的智算云服務。推動綠色電力與算力協同布局。加強全國一體化算力監測調度,提升算力接入和精準匹配能力。加快培育自主可控、協同運行的軟硬件生態。提升算力普惠易用水平,降低中小企業用算成本。
第二節 促進模型算法迭代創新
加快突破人工智能基礎理論和核心技術,推進人工智能模型架構改進、算法優化,強化“模芯云用”協同創新。構建任務導向、靈活授權、跨域協同的算法創新組織模式,加快研究更加高效的模型訓練和推理方法。鼓勵多模態、智能體、具身智能、群體智能等技術創新,探索通用人工智能發展路徑。推動通用大模型和行業專用模型同步發展,依托高價值場景推動模型應用落地和迭代升級。建立健全模型能力評估體系。
第三節 深化數據資源開發利用
構建國家數據資源體系,健全數據資源統計調查制度,建立全國數據資源“一本賬”。統籌推進政務數據共享、公共數據開放和授權運營,健全公共數據資源開發利用責任制和個人數據合規利用機制,推動企業數據、行業數據開發開放。完善數據標準體系和質量管理體系,加快建設人工智能語料庫,面向能源、交通、制造、教育、健康、金融等領域建設高質量數據集,建立人工智能訓練數據合理使用制度。加強數據領域關鍵技術和設備研發應用,培育壯大數據產業,深入開展“數據要素×”行動。建設和運營國家數據基礎設施,實施可信數據空間發展行動計劃。
第十三章 全方位推進數智技術賦能
全面實施“人工智能+”行動,加強人工智能同科技創新、產業發展、文化建設、民生保障、社會治理相結合,搶占人工智能產業應用制高點,全方位賦能千行百業。
第一節 促進實體經濟和數字經濟深度融合
壯大數字經濟核心產業,發展新一代通信技術、云計算、區塊鏈等產業,提升高端芯片、光電子器件、基礎軟件和工業軟件等產業水平,打造具有國際競爭力的數字產業集群。推進國家人工智能創新高地建設,培育智能原生新模式新業態,建設國家人工智能應用中試基地。促進制造業“智改數轉網聯”,實施智能制造工程和工業互聯網創新發展工程,一體推進網絡、標識、平臺、數據、安全體系建設和規模化應用。推進服務業數智化,發展智慧農業。建設數智化轉型促進網絡,健全中小企業數智賦能服務體系。推進開源體系建設,完善開源運行機制。
第二節 創造美好數智生活
充分發揮數智技術和數據要素對豐富人民生活、改善民生福祉的作用,拓展教育、醫療、養老、文旅、就業、消費等領域融合應用。豐富智能家居、智慧出行和智慧社區場景,發展智能終端產品和服務,構建數智便民服務圈。促進人工智能助力教育模式變革,有序推動數智技術在輔助診療、精準醫療、健康管理、醫保服務、養老助殘等場景的應用。深入實施全民數字素養與技能提升行動,強化人工智能的就業創造效應。積極探索運用數智技術提高基層醫療服務能力、促進教育公平,助力基本公共服務均等化。
第三節 提高政府治理數智化水平
深化數智技術全流程應用,發展泛在可及、智慧便捷、公平普惠的數智化政務服務。完善覆蓋全國的一體化在線政務服務平臺,強化數據“一表通”和公共應用支撐體系建設,推進政務數據跨部門跨層級跨地區共享利用。安全穩妥有序推進政務領域人工智能大模型部署應用,探索構建精準識別需求、主動規劃服務、全程智能辦理的服務新模式。深化人工智能賦能安全治理,提升感知預警、指揮決策、精準管理和即時響應能力。

第十四章 營造健康有序的發展生態
堅持促進發展和規范管理相統籌,加強數據基礎制度規則建設和人工智能治理,營造有益、安全、公平的發展環境。
第一節 健全數據要素基礎制度
建立健全數據產權、流通利用、收益分配、安全治理等數據要素基礎制度。完善數據產權結構性分置制度,構建全國統一的數據產權登記體系。建設開放共享安全的全國一體化數據市場,加快完善數據流通交易規則和標準,優化數據交易機構布局,規范發展第三方專業服務機構。建立數據要素價格形成機制,探索兼顧各方利益的數據收益分配機制。完善數據領域法律法規,健全數據采集、存儲、流通、使用管理規則。實施數據分類分級管理,提升數據安全保護能力。
第二節 完善科學有效監管機制
健全新技術新業態安全監管框架,構建技術標準研制調整、技術應用分級管理機制,推進多元協同共治。完善人工智能領域法律法規、政策制度、應用規范、倫理準則,健全算法備案、透明度管理、安全評估等制度,探索建立人工智能生成物權利歸屬和開發者經營者使用者權責認定規則。推動建立人工智能全生命周期風險管理制度,健全覆蓋安全監測、風險預警、應急響應的風險防控體系。推動平臺經濟創新和健康發展,加強平臺企業數據、算法、流量和規則監管,促進平臺企業和平臺內經營者、勞動者共贏發展。依法打擊數據濫用、深度偽造、泄露隱私等行為。
第三節 拓展數智領域國際合作
構建全球數字合作伙伴關系網絡,深化電子商務、數字支付、智慧城市等領域合作,探索建設離岸算力設施、數據跨境流動服務基礎設施。積極參與人工智能、數字貨幣、數據跨境流動等領域國際治理,在數據安全、隱私保護、跨境執法協作等方面達成更多共識,加強國際司法協調和規則互認。推動建立各國廣泛參與的人工智能治理框架,共同構建平權、互信、多元、共贏的全球人工智能開放生態,支持全球南方國家加強人工智能能力建設。
第五篇 建設強大國內市場?加快構建新發展格局
堅持擴大內需這個戰略基點,堅持惠民生和促消費、投資于物和投資于人緊密結合,以新需求引領新供給,以新供給創造新需求,促進消費和投資、供給和需求良性互動,實現供需更高水平動態平衡,增強國內大循環內生動力和可靠性。
第十五章 大力提振消費
深入實施提振消費專項行動,增強居民消費能力,改善消費意愿,適應不同群體消費需求擴大優質供給,促進全社會商品和服務消費較快增長。
第一節 夯實居民消費基礎
統籌促就業、增收入、穩預期,加快形成擴大居民消費長效機制。穩定和擴大就業容量,支持企業穩崗擴崗、個人創業就業,積極培育新職業新崗位,拓展數字經濟、綠色經濟、銀發經濟等就業新空間。大力促進城鄉居民增收,穩步提高最低工資標準,持續改善小微企業和個體工商戶經營環境,促進樓市股市健康發展。織密扎牢社會保障網,鼓勵支持靈活就業人員、新就業形態人員參加職工保險,規范完善與人均消費支出掛鉤的低保標準動態調整機制,增加政府資金用于民生保障支出。
第二節 釋放服務消費潛力
以放寬準入、業態融合為重點擴大服務消費,培育服務消費新增長點。提升生活服務消費便利化水平,發展社區嵌入式服務和一刻鐘便民生活圈,推進傳統商圈煥新,優化養老、托育、家政等領域服務消費體驗。提高發展型消費比重,適應多樣化個性化服務需求,規范發展教育和培訓消費,培育壯大健康消費,積極引進國際優質服務資源。激發改善型消費活力,擴大文體旅游消費,優化營業性演出、體育賽事審批管理,實施冰雪旅游提升計劃,發展郵輪游艇、房車露營等休閑消費,積極拓展低空消費。深化商旅文體健融合,打造一批沉浸式互動式消費新場景。
第三節 推動商品消費擴容升級
強化品牌引領、標準升級、新技術應用,穩定大宗消費,促進消費品更新換代,滿足多層次消費品需求。因城施策優化房地產政策,多管齊下穩定預期,充分釋放剛性和改善性住房需求潛力,支持老舊房屋適老化改造和智能化升級。深化汽車消費從購買管理向使用管理轉變,完善充換電、停車場等基礎設施,拓展汽車改裝、租賃等后市場消費。支持汽車、電子產品、家電家具等回收體系建設,規范二手商品流通秩序。實施數字消費提升行動,推動智能新產品應用,制定智能家居互聯互通標準,推廣柔性化定制化消費品生產模式。發展綠色消費,積極推廣綠色低碳產品。培育中高端消費新增長點,推動老字號、國貨潮牌做精做強,發展周邊衍生品消費,積極推進首發經濟。
第四節 持續改善消費環境
完善促進消費制度機制,清理消費領域不合理限制性措施,建立健全適應消費新業態新模式新場景管理機制。加大直達消費者的普惠政策力度,擴大消費領域金融供給,打造一批帶動面廣、顯示度高的消費新場景。優化入境消費環境,推廣離境退稅商店,培育國際消費中心城市,推進“購在中國”。落實職工帶薪休假制度,鼓勵彈性錯峰休假,探索推行中小學生春秋假。強化消費者權益保護,暢通消費者投訴和維權渠道,規范網絡銷售、直播帶貨等經營活動,健全預付式消費監管模式。加強全口徑消費統計,優化服務消費、消費新業態新模式統計監測。
第十六章 擴大有效投資
加快構建有效投資內生增長機制,保持投資合理增長,提高投資綜合效益,更好發揮投資對支撐國家戰略、優化供給結構、滿足民生需求的作用。
第一節 提高政府投資效益
聚焦惠民生、補短板、增動能,優化政府投資結構。統籌“硬投資”和“軟建設”,高質量推進國家重大戰略實施和重點領域安全能力項目建設,實施一批重大標志性工程項目。加強人力資源開發和人的全面發展投資,在“一老一小”服務、基層醫療衛生、普通高中和優質高等教育擴容、職業技能培訓等領域實施一批民生工程,提高民生類政府投資比重。適應人口結構變化和流動趨勢,完善基礎設施和公共服務設施布局。適應新質生產力發展要求,積極支持新型基礎設施和無形資產投資。加強政府投資全過程管理,強化戰略規劃引領、項目謀劃儲備論證和事中事后監管,避免過度超前建設和低效無效投資。進一步明確中央和地方投資方向和重點,統籌用好各類政府投資,在工作基礎較好的地方探索編制全口徑政府投資計劃。優化地方政府專項債券管理,完善“自審自發”機制,提高用于項目建設比重并單列。發揮新型政策性金融工具作用。深化投資審批制度改革,優化政府投資項目審批權限,修訂政府核準投資項目目錄,提升投資審批服務效能。
第二節 激發民間投資活力
堅持平等對待、保護權益、政策協同,增強市場主導的有效投資增長動力,提高民間投資比重。完善民營企業參與重大項目建設長效機制,鼓勵支持民營企業參與鐵路、核電、水電、供水等領域項目建設,推動具備條件的項目進一步提高民營企業持股比例。鼓勵民營企業加大科技創新和產業升級投資力度,推動新興領域應用場景向民營企業開放。依法保障民營企業投資運營合法權益,平等保障用地、融資等要素需求。發揮政府投資基金引導帶動作用,加強布局規劃和投向指導評價,健全“投融管退”機制。
第三節 促進投資消費良性循環
聚焦投資消費結合點,以有效投資帶動消費能力和意愿提升,以消費升級牽引投資方向優化,強化擴內需政策綜合效應。支持就業增收帶動能力強的行業擴大投資,鼓勵消費基礎設施和消費服務功能提升類設施建設,加大對健康養老、體育健身、休閑娛樂等領域消費場景建設和設施提檔升級的投資力度。因地制宜推動交通樞紐、產業集聚區等拓展消費功能。推動縣域商業提質增效,加強物流倉儲、農村寄遞等設施補短板。
第十七章 縱深推進全國統一大市場建設
堅決破除阻礙全國統一大市場建設卡點堵點,破除地方保護和市場分割,促進商品要素資源在更大范圍內順暢流動。
第一節 完善全國統一大市場基礎制度規則
推進適應全國統一大市場要求的產權保護、市場準入、信息披露、社會信用、兼并重組、市場退出等制度建設。依法平等長久保護各種所有制經濟產權,對侵犯各種所有制經濟產權和合法利益的行為實行同責同罪同罰。加強知識產權保護和運用,制定重點領域商業秘密保護規則指引。完善市場準入制度,動態修訂市場準入負面清單,嚴格落實“全國一張清單”管理要求。完善企業質量、安全、環境等信息披露制度規則。強化全國信用信息共享平臺功能,深入推進信用信息歸集共享和信用應用拓展,完善守信激勵、失信懲戒和信用修復機制。健全企業破產制度,探索建立覆蓋所有經營主體的簡易退出機制。完善有利于統一大市場建設的統計、財稅、考核制度,推廣經營主體活動發生地統計,優化企業總部和分支機構、生產地和消費地利益分享。制定全國統一大市場建設條例。
第二節 維護公平競爭市場秩序
推動市場監管規則完善、基準統一、能力提升,形成優質優價、良性競爭的市場秩序。制定重點領域公平競爭合規指引,強化公平競爭審查剛性約束,消除要素獲取、資質認定、招標投標、政府采購等方面壁壘。規范地方政府經濟促進行為,制定地方政府招商引資鼓勵和禁止事項清單,加強招商引資信息披露。完善妨礙建設全國統一大市場事項清單動態更新和通報問責制度。強化反壟斷和反不正當競爭執法司法,制定重點領域反壟斷指南指引。完善協調統一的國家標準體系,擴大強制性國家標準覆蓋面,推進新興產業標準建設,提升標準國際化水平。推進檢驗檢測認證資源共享、資質互認和結果通用。統一市場監管執法,完善行政裁量權基準制度,推進行政處罰和刑事處罰雙向銜接。完善行政復議體制機制。健全綜合執法體制機制,優化監管事項層級設置,提高基層執法效能。
第三節 促進市場設施高標準聯通
推進流通物流、市場信息、交易平臺等設施互聯互通和規則銜接。健全高效順暢的現代流通體系,完善國家物流樞紐網絡,依托現代流通戰略支點城市構建若干重要商品骨干流通走廊,支持有條件的地區建設大宗商品資源配置樞紐,健全一體銜接的流通規則和標準,降低全社會物流成本。加強多式聯運設施、標準建設和信息共享,大力推進“一單制”、“一箱制”發展,促進集裝箱和大宗物資鐵水聯運。完善市場信息交互渠道,推動構建全鏈條信息信任和應用機制。建立健全統一規范、信息共享的招標投標和政府、事業單位、國有企業采購等公共資源交易平臺體系,推進人工智能應用和大數據監管,實現項目全流程公開管理。
第六篇 加快構建高水平社會主義市場經濟體制?增強高質量發展動力
堅持和完善社會主義基本經濟制度,更好發揮經濟體制改革牽引作用,建設高標準市場體系,提升宏觀經濟治理效能,促進資源配置效率最優化和效益最大化,激發全社會內生動力和創新活力,確保高質量發展行穩致遠。
第十八章 充分激發各類經營主體活力
堅持和落實“兩個毫不動搖”,促進各種所有制經濟優勢互補、共同發展。
第一節 深化國資國企改革
做強做優做大國有企業和國有資本,增強國有企業核心功能、提升核心競爭力。制定實施國有經濟布局優化和結構調整指引目錄,推動國有資本向關系國家安全、國民經濟命脈的重要行業和關鍵領域集中,向關系國計民生的公共服務、應急能力、公益性領域等集中,向前瞻性戰略性新興產業集中,加強戰略性重組和專業化整合。深化國有企業分類改革,進一步明晰不同類型國有企業功能定位,加強主責主業管理,建立國有企業履行戰略使命評價制度,構建分類考核的治理體制。推動國有企業完善市場化經營機制,提升價值創造能力。健全國有企業推進原始創新制度安排。完善國資監管體制,更好發揮國有資本投資、運營公司作用。健全國有經濟和國有企業增加值核算制度。支持國有企業和民營企業以市場化方式規范開展股權合作、戰略協作、資源整合。
第二節 發展壯大民營經濟
落實民營經濟促進法,完善配套法規政策制度體系,從法律和制度上保障平等使用生產要素、公平參與市場競爭、有效保護合法權益。持續推進基礎設施競爭性領域向民營企業公平開放。支持有能力的民營企業牽頭承擔國家重大技術攻關任務,推進國家重大科研基礎設施和公共研發平臺進一步向民營企業開放。完善民營企業融資支持政策,發揮全國一體化融資信用服務平臺網絡作用,健全信用狀況綜合評價體系和增信制度。支持中小企業和個體工商戶發展,推動大中小企業協同融通發展。創新發展“晉江經驗”,健全民營經濟發展綜合服務體系,完善政企常態化溝通交流和問題解決機制。引導民營企業完善治理結構和管理制度,促進民營經濟健康發展和民營經濟人士健康成長。健全民營經濟統計監測制度。
第三節 積極營造一流營商環境
持續推進營商環境改進提升,打造市場化、法治化、國際化一流營商環境。完善為企服務體系,健全“高效辦成一件事”重點事項清單管理和常態化推進機制,推行惠企政策全程網辦、直達快享,推廣信用承諾制。深化注冊資本認繳登記制度改革,持續精簡涉企經營許可事項。健全規范涉企執法長效機制,防止和糾正違規異地執法、趨利性執法,推進“綜合查一次”等聯合執法方式。強化產權執法司法保護,加強對查封、扣押、凍結等強制措施的司法監督。建立健全清理拖欠企業賬款長效機制,暢通政府違約失信投訴渠道。完善中國特色現代企業制度,弘揚企業家精神,加快建設更多世界一流企業。
第十九章 加快完善要素市場化配置體制機制
深化要素市場化改革,暢通要素有序流動渠道,統籌增量優化和存量盤活,促進各類要素資源高效配置。
第一節 健全要素市場制度和規則
完善要素市場體系,擴大要素市場化配置范圍。深化土地制度改革,建立健全城鄉統一的建設用地市場。健全投資和融資相協調的資本市場功能,優化發行上市、信息披露、并購重組、退市等基礎制度,提高上市公司質量,建立增強內在穩定性長效機制。暢通勞動力和人才社會性流動渠道,逐步打破戶籍、社保、職稱、檔案等方面制度性障礙。培育全國一體化技術市場和數據市場。深化拓展要素市場化配置綜合改革試點,加快形成一批可復制可推廣的制度成果。
第二節 完善資源要素價格形成機制
完善主要由市場供求關系決定價格機制,加強和改進價格治理。加快健全適應新型能源體系的價格機制,分品種、有節奏推進各類電源上網電價市場化改革,完善成品油定價機制,深化天然氣價格改革,完善煤炭價格區間調控政策,加強網絡型自然壟斷環節價格監管。深化水利工程供水價格改革。健全促進可持續發展的公用事業價格機制,優化居民階梯水價、電價、氣價制度。深化公共服務價格改革,完善養老等服務收費政策。探索構建新型生產要素價格形成機制。
第三節 盤活利用存量資源
完善并購、破產、置換等政策,盤活用好低效用地、閑置房產、存量基礎設施。編制宏觀資產負債表,全面摸清存量資源資產底數,優化資產負債結構。深化擴大低效用地再開發試點,完善促進盤活存量用地的規劃管控、土地供應和稅費政策,加快發展建設用地二級市場。推進土地混合開發、空間復合利用和土地用途依法合理轉換,完善工商業用地使用權續期法律法規,依法穩妥推進續期工作。推進全國行政事業單位存量國有資產盤活共享,健全產業園區存量盤活和高質量發展機制,完善資產估值等配套政策,引入社會力量提升盤活利用效率,規范市場化運作流程。推動司法判決執行與破產制度有機銜接,依法有效盤活被查封凍結財產。積極推動基礎設施領域不動產投資信托基金(REITs)常態化推薦發行。
第二十章 健全宏觀經濟治理體系
提高宏觀調控和政府治理水平,促進形成更多由內需主導、消費拉動、內生增長的經濟發展模式。
第一節 完善宏觀調控制度體系
強化國家發展規劃戰略導向作用,加強財政、貨幣政策協同,發揮好產業、價格、就業、消費、投資、貿易、區域、環保、監管等政策作用,增強宏觀政策取向一致性和有效性。強化逆周期和跨周期調節,實施更加積極的宏觀政策,合理確定政府債務規模,保持流動性充裕,持續穩增長、穩就業、穩預期。完善宏觀調控目標體系,統籌短期目標和中長期目標、總量平衡和結構調整,強化年度計劃與國家發展規劃銜接。健全預期管理機制,將預期管理納入宏觀經濟治理全過程。加強經濟監測預測預警,充實完善政策工具箱,科學把握政策力度和出臺時機,強化政策實施效果評價。探索實行國家宏觀資產負債表管理。優化高質量發展綜合績效考核。
第二節 健全現代財政制度
深化財稅體制改革,發揮積極財政政策作用,加強財政科學管理,增強財政可持續性。強化對預算編制和財政政策的宏觀指導,發揮中期財政規劃跨年度預算平衡作用,強化國家重大戰略任務和基本民生財力保障。加強財政資源和預算統籌,加大政府性基金預算、國有資本經營預算與一般公共預算統籌力度,完善國有資本經營預算制度,合理提高國有資本收益收取比例,把依托行政權力、政府信用、國有資源資產獲取的收入全部納入政府預算管理。優化財政支出結構,合理提高公共服務支出占財政支出比重。深化零基預算改革,統一預算分配權,健全支出標準體系和動態調整機制,加強預算績效管理和執行監督。優化稅制結構,健全有利于高質量發展、社會公平、市場統一的稅收制度,保持合理的宏觀稅負水平。提高直接稅比重,完善綜合和分類相結合的個人所得稅制度,逐步擴大綜合征收范圍,健全經營所得、資本所得、財產所得稅收政策。完善增值稅留抵退稅政策和抵扣鏈條,優化共享稅分享比例。研究同新業態相適應的稅收制度。健全地方稅體系,推進消費稅征收環節后移并穩步下劃地方,增加地方自主財力。適當加強中央事權、提高中央財政支出比重,減少委托地方代行的中央財政事權。完善財政轉移支付體系,優化財政轉移支付結構。全面落實稅收法定原則,規范稅收優惠政策,加強財會監督。加快構建同高質量發展相適應的政府債務管理長效機制。
第三節 加快建設金融強國
堅持防風險、強監管、促高質量發展,加快建設中國特色現代金融體系。完善中央銀行制度,構建科學穩健的貨幣政策體系,完善基礎貨幣投放機制,健全市場化利率形成、調控和傳導機制,保持社會融資規模、貨幣供應量增長同經濟增長、價格總水平預期目標相匹配。建立覆蓋全面的宏觀審慎管理體系,將更多金融活動、金融市場等納入宏觀審慎政策框架。增強人民幣匯率彈性,保持在合理均衡水平上基本穩定。提升金融服務實體經濟質效,大力發展科技金融、綠色金融、普惠金融、養老金融、數字金融,加強對重大戰略、重點領域和薄弱環節的優質金融服務。完善結構性貨幣政策工具體系。持續深化資本市場投融資綜合改革,增強資本市場制度包容性、適應性,提高直接融資比重。發展多元股權融資,加快多層次債券市場建設,穩步發展期貨、衍生品和資產證券化,加強交易監管和投資者保護。壯大耐心資本,完善支持中長期資金入市政策體系。優化金融機構體系,推動各類金融機構專注主業、完善治理、錯位發展,支持國有大型金融機構提升綜合服務水平,嚴格中小金融機構準入標準和監管要求,培育一流投資銀行和投資機構。建設安全高效的金融基礎設施。穩步發展數字人民幣。加快建設上海國際金融中心。全面加強金融監管,構建風險防范化解體系,保障金融穩健運行。
第七篇 擴大高水平對外開放?開創合作共贏新局面
堅持開放合作、互利共贏,穩步擴大制度型開放,建設更高水平開放型經濟新體制,推動共建“一帶一路”高質量發展,拓展國際循環,以開放促改革促發展,倡導平等有序的世界多極化、普惠包容的經濟全球化,與世界各國共享機遇、共同發展。
第二十一章 積極擴大自主開放
對接國際高標準經貿規則擴大開放,促進國內國際規則、規制、管理、標準相通相容,營造透明穩定可預期的制度環境。
第一節 有序擴大開放領域和區域
以服務業為重點擴大市場準入和開放領域,實施更大范圍、更寬領域、更深層次開放。推動電信、互聯網、教育、文化、醫療等領域有序擴大開放,穩妥實施增值電信、生物技術、外商獨資醫院等開放試點,推進服務業擴大開放綜合試點示范。縮減外資準入負面清單,加強負面清單修訂與開放試點聯動。穩慎拓展金融市場互聯互通,優化合格境外投資者制度,擴大可投資品種范圍,有序推進符合條件的企業跨境雙向直接融資,支持股權投資基金跨境投資。推進數據高效便利安全跨境流動。優化簽證和停居留政策,提升境外人員入境數字化服務便利性。推進人民幣國際化,拓展人民幣在國際貿易和投融資中的使用,提升資本項目開放水平,建設自主可控的人民幣跨境支付體系,發展人民幣離岸市場。在有條件的領域率先實施高標準經貿協定開放舉措,對最不發達國家和合作潛力大的經貿伙伴,擴大單邊開放領域和區域。
第二節 構建與高標準經貿規則相銜接的制度和監管體系
推進高水平開放和深層次改革高效聯動,加快推動重點領域立法修法、政策調整和標準修訂。健全與國際規則相銜接的知識產權保護機制,探索擴大商標保護范圍,優化版權保護機制,拓展知識產權糾紛解決渠道。推動重點產品能效、水效、碳足跡等規則標準國際互認,推進企業氣候信息、環境信息依法披露與自愿披露。探索完善適合我國國情、符合國際慣例的勞動保護機制。加快政府采購制度改革,全面落實公平競爭原則。率先試行世界貿易組織電子商務協定、投資便利化協定,提高跨境支付結算效率和單證電子化標準化水平。
第三節 優化區域開放布局
打造形態多樣的開放高地,加快形成陸海內外聯動、東西雙向互濟的全面開放格局。高標準建設海南自由貿易港,高水平實施全島封關運作,持續提升貿易投資和要素流動等重點領域開放水平,逐步構建與高水平自由貿易港相適應的政策制度體系。實施自由貿易試驗區提升戰略,開展更大力度制度型開放試驗,提升創新引領發展能級。統籌布局建設科技創新、服務貿易、產業發展等重大開放合作平臺,支持功能相近、區位相鄰的平臺優化整合,推動國家級新區、開發區管理制度和運營模式創新,促進綜合保稅區轉型升級,推進沿邊重點開發開放試驗區、產業協作園區、沿邊臨港產業園區和邊(跨)境經濟合作區等建設。

第二十二章 提升貿易投資合作質量和水平
強化進口和出口協調、貨物和服務并重,統籌吸引外資和境外投資,塑造國際貿易和雙向投資合作新優勢。
第一節 推動貿易創新發展
加快建設貿易強國,促進外貿提質增效,推動進出口平衡發展。優化升級貨物貿易,推動市場多元化,拓展中間品貿易,促進加工貿易提檔升級。大力發展服務貿易,完善跨境服務貿易負面清單管理制度,放寬跨境交付、自然人移動等跨境服務限制,鼓勵服務出口,增強運輸、旅行等服務國際競爭力,發展知識密集型服務貿易,積極發展服務外包,提升服務貿易標準化水平。合理調整進口關稅稅率,修訂鼓勵進口技術、產品和服務目錄,擴大國內急需的先進技術設備、優質農產品、生產性服務等進口。創新發展數字貿易、綠色貿易,有序擴大數字領域開放。支持跨境電商等新業態新模式發展,優化海外倉布局和功能,完善保稅維修和再制造、新型離岸貿易等政策環境。推進通關、稅務、外匯等監管創新,推動外貿產品標準與合格評定、檢驗檢疫國際合作。提升貿易促進平臺功能,加大出口信貸和信用保險支持,持續辦好進博會、廣交會、服貿會等重大展會。推動內外貿一體化發展,深化內外貿標準認證改革。強化貿易風險防控和摩擦應對,豐富貿易調整援助、貿易救濟等政策工具,完善出口管制體系。
第二節 更大力度吸引和利用外資
持續優化外商投資環境,健全外商投資服務保障體系,塑造吸引外資新優勢。全面落實外資企業國民待遇,清理與外商投資法不符的文件法規,落實好“準入又準營”。發揮標志性外資項目示范效應,引導外資更多投向先進制造、現代服務、高新技術、節能環保等領域,支持參與產業鏈上下游配套協作,大力吸引外資企業在華設立地區總部、研發中心。促進外資境內再投資。精心打造“投資中國”品牌。拓展利用外資方式,完善外資并購管理,拓寬外資投資證券市場渠道。高質量實施外商投資安全審查。完善全口徑外債監管體系。健全外商投資統計、信息報告制度,加強信息共享。
第三節 促進國際產業與投資合作
有效實施對外投資管理,健全海外綜合服務體系,促進貿易投資一體化,引導產業鏈供應鏈合理有序跨境布局。進一步引導和規范企業境外投資方向,支持有條件的企業開展互利共贏的境外投資合作,鼓勵互聯網平臺、人工智能等新興產業企業拓展海外應用場景。支持咨詢評估、法律服務、會計審計、信用評級、調解仲裁等專業服務機構拓展海外服務網絡,健全涉外知識產權保護體系。加強我國公民、法人海外合法利益保護,建立訴求響應和保護救濟制度,健全海外利益保護體系。發揮境外經貿合作區作用,促進與境內園區協同發展。加強境外投資安全審查。健全境外投資風險監測、防控、處置機制和法律法規,推動企業提升風險防控和合規經營能力。
第二十三章 高質量共建“一帶一路”
堅持共商共建共享、開放綠色廉潔、高標準惠民生可持續的指導原則,完善推進高質量共建“一帶一路”機制,深化基礎設施“硬聯通”、規則標準“軟聯通”、同共建國家人民“心聯通”。
第一節 深化發展戰略對接
加強與共建國家、國際組織政策溝通和戰略對接,強化合作規劃統籌管理,加強實施協調和評估優化。發揮“一帶一路”國際合作高峰論壇引領作用,強化能源、稅收、減貧、智庫、媒體等領域合作平臺建設。深化與共建國家治國理政經驗交流,增進企業家、專家學者、青年等群體交流。統籌多雙邊合作,創新“一帶一路”合作模式,鞏固已有合作成果,拓展共贏發展空間。
第二節 完善立體互聯互通網絡布局
深化重要經濟走廊和支點港口合作,暢通陸海天網多元通道。提升中歐(亞)班列發展水平,積極參與跨里海國際運輸走廊建設。高質量建設中吉烏鐵路、匈塞鐵路等項目。推進“絲路海運”港航貿一體化發展,推動空中絲綢之路建設提質增效,加強空間信息走廊建設合作。積極推進中國標準海外應用。深入推進新疆、福建“一帶一路”核心區建設。
第三節 全面提升務實合作質效
持續擴大與共建國家貿易投資合作,高標準建設“絲路電商”合作先行區。拓展綠色發展、人工智能、數字經濟、衛生健康、旅游、農業、氣象、北斗應用等領域合作新空間。統籌推進重大標志性工程和“小而美”民生項目建設。完善多元化、可持續、風險可控的投融資體系,積極支持亞洲基礎設施投資銀行、新開發銀行、絲路基金等發揮作用。拓展與共建國家文化、教育、考古、體育等領域人文交流渠道,高質量實施“一帶一路”科技創新行動計劃。提升風險防控能力,深入推進廉潔絲綢之路建設,推動共建“一帶一路”更有序、更規范、更安全、更可持續地高質量發展。
第二十四章 推動構建人類命運共同體
落實全球發展倡議、全球安全倡議、全球文明倡議、全球治理倡議,積極推進中國特色大國外交,為構建人類命運共同體作出中國貢獻。
第一節 積極參與和引領全球經濟治理
推進全球經濟金融治理改革,推動構建和維護公平公正、開放包容、合作共贏的國際經濟秩序。維護以世界貿易組織為核心的多邊貿易體制,全面深入參與世界貿易組織改革,堅決反對保護主義、濫施關稅等做法。擴大面向全球的高標準自由貿易區網絡,高質量實施區域全面經濟伙伴關系協定并推動擴員和審議進程,推動中國-東盟自貿區3.0版落地實施,積極推動加入全面與進步跨太平洋伙伴關系協定、數字經濟伙伴關系協定,推動商簽更多區域和雙邊貿易投資協定。積極提出人工智能、數字經濟、綠色低碳、外層空間等新興領域國際規則的中國方案。強化國際宏觀經濟政策協調,推動二十國集團發揮國際經濟合作主要論壇作用,推動擴大金磚國家、上海合作組織等合作機制影響力,積極參與亞太經合組織合作、推進亞太自由貿易區建設。
第二節 推動構建新型國際關系
倡導踐行真正的多邊主義,堅定維護以聯合國為核心的國際體系、以國際法為基礎的國際秩序、以聯合國憲章宗旨和原則為基礎的國際關系基本準則,拓展全球伙伴關系網絡,引領國際秩序朝著更加公正合理的方向發展。深化周邊發展融合,強化共同安全,鞏固戰略互信,構建周邊命運共同體。促進大國協調和良性互動,維護大國關系總體穩定。深化同發展中國家團結合作,支持全球南方聯合自強。打造多層級多領域文明對話交流機制和平臺,共同構建全球文明對話合作網絡。弘揚全人類共同價值,推動建設持久和平、普遍安全、共同繁榮、開放包容、清潔美麗的世界。
第三節 提供更多國際公共產品
發揮負責任大國作用,在應對全球氣候變化、跨國犯罪、網絡安全、重大傳染性疾病、恐怖主義等全球性問題上發揮更多積極作用。堅決反對霸權霸道霸凌行徑,捍衛國際公平正義,維護各國人民共同利益。積極參與全球安全規則制定,建設性參與國際和地區熱點問題政治解決,加強糧食、能源、數據、生物、陸海通道、反恐怖等領域安全國際合作,推動完善全球安全治理。促進全球減貧合作,加強援外體系建設和全鏈條管理,加大援外力度。落實聯合國2030年可持續發展議程。
第八篇 加快農業農村現代化?扎實推進鄉村全面振興
堅持農業農村優先發展,堅持城鄉融合發展,健全推動鄉村全面振興長效機制,大力發展現代農業,推動農村基本具備現代生活條件,持續鞏固拓展脫貧攻堅成果,縮小城鄉發展差距,加快建設農業強國。
第二十五章 提升農業綜合生產能力和質量效益
堅持產量產能、生產生態、增產增收一起抓,推進產需銜接、結構優化、品質提升,提高農業勞動生產率和科技進步貢獻率。
第一節 加強糧食等重要農產品供給保障
深入實施藏糧于地、藏糧于技戰略,加力實施新一輪千億斤糧食產能提升行動,穩定稻谷、小麥生產,提升玉米、大豆產能,推進糧油等主要作物大面積單產提升。適應供需形勢變化,優化農業生產結構,穩定發展棉油糖膠等重要農產品和“菜籃子”產品生產,發展特色農業。健全耕地數量、質量、生態“三位一體”保護制度體系,嚴格占補平衡管理,完善補充耕地質量驗收機制,統籌農用地布局優化。高質量推進高標準農田建設和管護,完善農田灌排體系,加強黑土地保護和酸化耕地治理,穩步推進鹽堿地綜合利用。增強農業防災減災能力。開展新一輪農業資源區劃工作。
第二節 強化農業科技和裝備支撐
統籌發展科技農業、綠色農業、質量農業、品牌農業,把農業建成現代化大產業。深入實施種業振興行動,加強種質資源保護利用,健全商業化育種體系,強化育種聯合攻關,培育高產優質、抗逆廣適新品種,提升種源安全保障水平。實施農機裝備高質量發展行動,促進良田良種良機良法集成增效,農作物耕種收綜合機械化率提高到80%以上。圍繞核心種源、農機裝備、農業節水等加強關鍵核心技術攻關,構建梯次分明、分工協作、適度競爭的農業科技創新體系,培育農業科技領軍企業。健全公益性和經營性相結合的農業科技推廣體系。積極推廣地理標志產品和品牌。
第三節 構建多元化食物供給體系
堅持農林牧漁并舉,全方位多途徑開發食物資源。加強生豬產能綜合調控,推進肉牛肉羊、奶牛產業提質增效,加快草原畜牧業轉型升級。加快發展飼草產業,擴大青貯飼料生產。發展現代設施農業,推進節能宜機高效設施種植和集約化養殖。科學開發江河湖海和森林食物資源,發展高質量水產養殖,穩步擴大木本糧油生產,發展林下經濟,壯大林草產業,提升機械化水平。積極發展合成生物技術,拓展新型蛋白來源。
第二十六章 推進宜居宜業和美鄉村建設
學習運用“千萬工程”經驗,分類有序、片區化推進鄉村振興,深入實施鄉村建設行動,逐步提高農村基礎設施完備度、公共服務便利度、人居環境舒適度。
第一節 創造鄉村優質生活空間
以縣域為單元科學規劃基礎設施和公共服務布局,推動縣域基礎設施一體化規劃建設管護。統籌優化村鎮布局,引導人口、產業適度集聚,因地制宜完善鄉村建設實施機制,合理安排建設重點和時序。協同推進縣域國土空間治理,穩步開展全域土地綜合整治,分類保障鄉村發展用地。扎實推進農村道路、供水、污水治理、能源、物流、信息等設施建設和維護。持續推進農村危房改造。改善縣域普通高中和寄宿制學校辦學條件,以醫護人員下沉為重點推進緊密型縣域醫共體建設,健全縣鄉村三級養老服務網絡,支持面向邊遠地區農村提供形式靈活的基本公共服務,統籌利用農村存量設施資源。持續整治提升農村人居環境,以釘釘子精神解決好農村改廁、垃圾圍村等問題。
第二節 發展縣域富民產業
發展各具特色的縣域經濟,推動農村一二三產業深度融合,因地制宜培育農業強縣、工業大縣、旅游名縣,推動興業、強縣、富民一體發展。推進農產品加工業轉型升級,加強農產品市場和流通網絡建設,健全倉儲保鮮和冷鏈物流體系。開發農業多種功能,培育壯大鄉村特色產業和鄉村休閑旅游、文化體驗、農村電商等新產業新業態。規范發展農民合作社,培育農業產業化龍頭企業,完善聯農帶農機制,推動新型農業經營主體扶持政策同帶動農戶增收掛鉤,促進農民穩定增收。
第三節 加強和改進鄉村治理
深入推進抓黨建促鄉村全面振興,健全縣鄉村三級治理體系,選優配強村“兩委”班子特別是帶頭人隊伍,優化駐村第一書記和工作隊選派管理機制。推進村民自治組織規范化建設,完善村務公開和民主議事制度,支持農民群眾多渠道參與村級議事協商。加強新時代農村精神文明建設,繁榮發展鄉村文化,實施文明鄉風建設工程。持續整治農村高額彩禮。保護傳承鄉村文化遺產,加強鄉土建筑和傳統村落保護,賡續農耕文明。

第二十七章 提高強農惠農富農政策效能
健全農業農村優先發展的體制機制和政策體系,推動城鄉要素雙向流動,增強農業農村發展活力。
第一節 加強農業農村投入保障
健全財政優先保障、金融重點傾斜、社會積極參與的多元投入格局,確保鄉村振興投入力度不斷增強。優先保障農業農村領域一般公共預算投入,提升財政支農政策效能和資金效益。健全種糧農民收益保障機制,強化價格、補貼、保險等政策支持和協同,保護和調動農民務農種糧積極性。加大糧食主產區利益補償力度,實施產銷區省際橫向利益補償,完善產糧大縣獎補制度。健全適合農業農村特點的金融服務體系,發展多層次農業保險,支持發展特色農產品保險。
第二節 深化農業農村改革
鞏固和完善農村基本經營制度,穩定土地承包關系,穩步推進第二輪土地承包到期后再延長30年試點,健全承包地經營權流轉價格形成機制和管理服務制度。發展農業適度規模經營,提高新型農業經營主體發展質量,完善便捷高效的農業社會化服務體系,促進小農戶和現代農業發展有機銜接。深化供銷合作社綜合改革。節約集約利用農村集體經營性建設用地,有序推進入市改革,健全土地增值收益分配機制。加快完成房地一體宅基地確權登記頒證,加強農村宅基地規范管理,依法盤活用好閑置土地和房屋。深化農村集體產權制度改革,支持發展新型農村集體經濟。加強農村產權交易市場規范化建設。激勵各類人才下鄉服務和創業就業。
第三節 完善常態化幫扶機制
統籌建立常態化防止返貧致貧機制,堅持精準幫扶,完善兜底式保障,強化產業、就業等開發式幫扶,增強內生動力,分層分類幫扶欠發達地區,確保不發生規模性返貧致貧。優化現有國家鄉村振興重點幫扶縣范圍,完善支持政策和激勵約束機制。優化完善東西部協作、對口合作等機制,持續做好中央單位定點幫扶,深入開展干部人才“組團式”幫扶。聚焦大型特大型安置區,加強易地搬遷后續扶持。推進市場化導向的消費幫扶。加強幫扶項目資產規范管理。加力擴圍實施以工代賑。統籌推進災害避險搬遷。
第九篇 優化區域經濟布局?促進區域協調發展
發揮區域協調發展戰略、區域重大戰略、主體功能區戰略、新型城鎮化戰略疊加效應,統籌推進區域內戰略深化實施和區域間聯動發展,優化重大生產力布局,發揮重點區域增長極作用,構建優勢互補、高質量發展的區域經濟布局和國土空間體系。
第二十八章 增強區域發展協調性
堅持一以貫之落實區域發展戰略,因時因地制宜、分區分類施策,鼓勵各地發揮比較優勢、各展所長,促進東中西、南北方協調發展,在發展中促進相對平衡。
第一節 提升東中西和東北地區協調發展水平
聚焦大保護、大開放、高質量發展扎實推動西部大開發形成新格局,立足功能定位、資源稟賦和產業基礎,做強做大特色優勢產業,實施一批生態屏障建設重大工程,以開放通道、樞紐節點、平臺載體建設促進對內對外開放。立足維護國家國防、糧食、生態、能源、產業安全推動東北全面振興取得新突破,完善能源通道和交通網絡,持續鞏固提高糧食綜合生產能力,推動科教、農業、生態等資源優勢轉化為發展成效,加快推進向北開放。開創中部地區加快崛起新局面,強化糧食和能源原材料保障能力,做優做強現代裝備制造及高技術產業,建設綜合交通運輸樞紐體系,推進內陸地區高水平開放。鼓勵東部地區加快推進現代化,加強原創性、顛覆性科技創新,引領建設具有國際競爭力的先進制造業集群和現代服務業高地。
第二節 鞏固提升京津冀、長三角、粵港澳大灣區動力源作用
深入推進京津冀協同發展,形成更加緊密的全方位協同發展格局。積極穩妥有序疏解北京非首都功能,持續推動標志性疏解項目和政策落地,優化提升首都功能,建設現代化首都都市圈。高標準高質量推進雄安新區建設現代化城市,完善管理體制。提升北京城市副中心綜合服務水平,提高天津濱海新區綜合承載能力。深入推進長三角一體化發展,完善創新鏈產業鏈、基礎設施、生態環保等一體化發展體制機制。加快上海“五個中心”建設,高標準建設長三角生態綠色一體化發展示范區,提升虹橋國際開放樞紐輻射能級,支持上海與蘇州重點領域同城化發展,深化滬蘇浙與皖北地區城市結對合作。深化粵港澳大灣區建設,強化科技創新、經濟發展、公共服務等方面規則銜接、機制對接,加強法治保障,充分發揮重大合作平臺先行先試作用,加快建設國際一流灣區。
第三節 推進長江經濟帶發展、黃河流域生態保護和高質量發展
堅持共抓大保護、不搞大開發,堅持生態優先、綠色發展,持續推進長江經濟帶高質量發展,強化重點領域污染治理和重要湖泊保護治理,堅定不移推進長江十年禁漁,有序提高沿線城市生活污水收集處理水平,推動長江干流穩定保持Ⅱ類水質、主要支流基本達到Ⅱ類水質。暢通長江黃金水道,加強岸線資源高水平保護和合理高效利用,推進沿江產業綠色轉型升級,促進上中下游協同聯動發展。全面推動黃河流域生態保護和高質量發展,持續完善大保護大協同格局,系統推進上游水源涵養、中游水土保持、下游濕地保護和生態治理,加大湟水河、渭河等重要支流綜合治理力度,全力打好深度節水控水攻堅戰。深化黃河流域生態保護和高質量發展先行區建設。
第四節 支持特殊類型地區振興發展
加快革命老區振興發展,傳承紅色基因,發展特色產業,支持革命老區發揮比較優勢培育內生動力,深化革命老區重點城市對口合作。分類精準支持邊境地區發展,統籌推動守邊固邊、興邊富民、強邊固防、沿邊開放,促進邊境貿易創新發展,加大邊境地區教育醫療等投入,實施更有力的護邊補助政策,扎實推進沿邊重點城鎮和村莊建設,支持口岸城市發展,推動邊疆地區高質量發展。支持生態退化地區開展生態修復和綠色發展。推進老工業基地、資源型地區轉型發展,支持資源枯竭城市發展接續替代產業,推動采煤沉陷區、獨立工礦區綜合治理和整合利用。
第二十九章 促進區域聯動發展
以跨區域跨流域大通道為基礎,以城市群聯動發展為載體,以體制機制協同為保障,推動區域間互融互促、互利共贏,拓展國內大循環空間。
第一節 完善區域聯動發展布局
強化區域基礎設施互聯互通,推進長江綜合運輸通道和沿邊沿海通道等跨區域跨流域大通道建設,發揮西電東送、東數西算等跨區域重大工程支撐作用。加強城市群一體化和重點城市群協調聯動,促進區域創新鏈產業鏈高效協作。支持京津冀、長三角、粵港澳大灣區打造世界級城市群。提升成渝地區雙城經濟圈發展能級,打造高質量發展重要增長極。推動長江中游城市群等加快發展。培育發展若干區域性中心城市,支持省際毗鄰地區合作發展,更好發揮跨區域聯結型地區支撐帶動作用。支持經濟大省挑大梁,加強改革攻堅、政策賦能、要素保障,在推進中國式現代化中走在前作示范。
第二節 健全跨區域合作機制
深化跨行政區合作,健全區域間規劃統籌、產業協作、利益共享等機制。加強區域發展戰略統籌實施和規劃銜接,協同推進跨區域平臺和重大工程項目建設。完善產業轉移協作機制和平臺體系,探索產業轉出地和承接地稅收、用地和碳排放指標等利益分享機制,促進重點產業在國內有序轉移。支持城市群都市圈范圍內依規劃跨省統籌建設用地指標。探索區域協同立法。支持流域上下游、資源輸出地輸入地之間開展利益補償,因地制宜拓展流域經濟等模式。加快推動民族地區高質量發展,深化各民族交往交流交融,完善對口援疆援藏工作機制,加大對南疆地區傾斜支持力度。
第三十章 優化國土空間發展格局
堅持宜水則水、宜山則山,宜糧則糧、宜農則農,宜工則工、宜商則商,健全主體功能區制度體系,提高政策針對性和精準性,推動形成主體功能約束有效、國土開發有序的空間發展格局。
第一節 強化主體功能區戰略實施
保持城市化地區、農產品主產區、重點生態功能區格局總體穩定,適當優化部分地區主體功能,促進城市化地區增強經濟人口集聚承載能力、農產品主產區提升農業綜合生產能力、重點生態功能區改善自然生態系統質量。細化明確特殊功能區,在主體功能基礎上因地制宜疊加維護國家安全、保障能源資源供給、保護傳承文化、強化海洋資源保護利用等功能。完善不同主體功能區差異化支持政策和考核評價機制,合理配置新增建設用地、水資源等指標。
第二節 優化國土空間管控
完善國土空間規劃體系,依據國家發展規劃、結合國土空間規劃評估結果,動態完善國土空間規劃,發揮對國土空間開發保護的基礎作用。落實優化耕地和永久基本農田、生態保護紅線、城鎮開發邊界等控制線以及各類管控邊界,圍繞國家重大戰略實施合理優化管控目標。提高永久基本農田質量,有序推動不穩定耕地、災毀耕地等退出并及時補足,研究完善生態保護紅線內人為活動差異化管控方式和戰略性礦產差別化勘查開采政策,根據人口流動和產業發展趨勢優化城鎮開發邊界。統籌利用近岸、深遠海空間。
第三節 加強國土空間協同治理
建立健全國土空間用途管制和規劃許可制度,分區分類實施差別化、精細化用途管制。健全國家重大項目用地保障機制,發揮自然資源管理和國土空間規劃“一張圖”作用。賦予省級政府統籌建設用地更大自主權,探索實施建設用地總量按規劃期管控模式,允許在不突破省域建設用地總量前提下統籌安排市縣建設用地、差異化配置增存比例,實行統籌存量和增量綜合供地。推動用地審查與規劃許可有機融合、用地用海用林用草聯動審批。
第三十一章 深入推進以人為本的新型城鎮化
持續提高城鎮化質量,促進農業轉移人口全面融入城市,優化城市規模結構,推動城市內涵式發展,促進大中小城市和小城鎮協調發展、集約緊湊布局。
第一節 科學有序推進農業轉移人口市民化
堅持積極穩妥、分類推進,統籌深化戶籍制度改革和常住地提供基本公共服務。完善超大特大城市積分落戶政策,全面設立街道或社區公共戶口,拓寬穩定就業居住的農業轉移人口落戶渠道。探索建立全國統一的人口管理制度,逐步實現由常住地登記戶口。穩步提高農民工參加城鎮職工社會保險比例,推動更多城市將符合條件的未落戶常住人口納入公租房保障范圍。因地制宜放寬在流入地參加中考報名條件,推進符合條件的隨遷子女連續接受基礎教育。進一步健全“人地錢”掛鉤機制。保障進城落戶農民合法土地權益,依法維護進城落戶農民的土地承包權、宅基地使用權、集體收益分配權,探索建立自愿有償退出的辦法。
第二節 培育發展現代化都市圈
健全都市圈同城化發展體制機制,構建便捷高效的通勤圈、梯次配套的產業圈、便利共享的生活圈。推進超大特大城市治理現代化,做強做精核心功能,輻射帶動周邊市縣共同發展。推進都市圈內規劃統一編制、項目統籌布局、政策協同制定,強化空間布局和土地用途跨行政區銜接,在具備條件的地方探索以都市圈為基本單元統籌公共資源和要素配置。提高都市圈通勤效率,加快打通城際未貫通路段和瓶頸路段,推動科技創新券通兌通用、就業和居住年限互認。在中西部和東北地區培育若干都市圈,增強中心城市輻射帶動能級。
第三節 建設現代化人民城市
推動城市發展方式轉變,建設創新、宜居、美麗、韌性、文明、智慧的現代化人民城市。實施激發產業創新活力專項行動,提升城市產業創新策源力。高質量推進城市更新,開展城市體檢,加快建設完整社區,健全城市更新實施機制,建立與建筑功能轉換和混合利用需求相適應的規劃調整機制,構建可持續的城市建設運營投融資體系。高效利用城市地下空間。推動城市發展綠色低碳轉型,優化城市公共交通服務,健全城市公園、綠道網絡和慢行交通系統,不斷完善15分鐘健身圈。加快城市基礎設施生命線安全工程建設,推進老舊管網和危舊房改造,提升城市排水防澇能力。嚴格限制超高層建筑,提升高層建筑火災防范和救援能力。加強城市風貌和建筑設計管理,推動城市建筑更好體現中華美學和時代風尚。加強互嵌式社區建設。推進城市全域數字化轉型,完善城市管理機制和運行管理服務平臺,推動城市治理智慧化精細化。
第四節 分類推進以縣城為重要載體的城鎮化建設
立足資源稟賦、區位條件和發展基礎,分類引導大城市周邊縣、農產品主產區縣、重點生態功能區縣、陸地邊境縣等縣城發展方向,形成各具特色的發展路徑,有序促進人口向縣城和中心鎮合理集聚。強化城鎮化潛力地區縣城產業支撐,吸納農業轉移人口就近就業安居和返鄉創業。支持縣城基礎設施和公共服務補短板,增強縣城綜合承載能力,強化縣級財力保障。適時調整擴大經濟規模大、人口增長快的縣級市和特大鎮經濟社會管理權限,穩妥推進人口小縣機構優化。

第三十二章 加強海洋開發利用保護
堅持陸海統籌,提高經略海洋能力,加快建設海洋強國,走出一條具有中國特色的向海圖強之路。
第一節 推動海洋經濟高質量發展
做強做優做大海洋產業,有序推進海洋能源資源開發利用,發展深遠海養殖和現代化遠洋漁業,鞏固提升海洋裝備制造業優勢,壯大海洋生物醫藥、海水淡化等海洋新興產業,發展現代航運服務業,打造海洋特色文化和旅游目的地。強化海洋戰略科技力量,加強海洋科技創新,健全深海極地考察支撐保障體系,發展遠洋氣象導航服務。實施深海工程,提高深海進入、探測、開發、安全能力。加強主要海灣整體規劃,提升北部、東部、南部海洋經濟圈發展水平,優化海洋經濟發展示范區布局,建設各具特色的現代海洋城市,因地制宜深化港產城融合發展,鼓勵沿海地區與內陸地區加強海洋經濟合作。完善促進海洋經濟發展體制機制,加大財稅、金融等政策支持力度,優化海洋經濟統計監測體系。
第二節 保護海洋生態環境
加強海洋環境風險源頭防范,推進重點海域污染防治、岸灘整治和保護修復,近岸海域優良水質比例達到86%左右。嚴格圍填海管控,全面落實自然岸線、濱海濕地、無居民海島等保護要求,大陸自然岸線保有率不低于35%。強化海洋垃圾清理和資源化利用。制定差異化用海標準規范,積極推進海域分層立體利用。健全海島開發保護管理體系,分類有序推進海島發展。實施新一輪海洋綜合調查,健全海洋生態預警監測體系,提高重大海洋災害風險防控能力,防范應對海水倒灌。探索開展海洋碳匯核算。
第三節 維護國家海洋權益
積極推動構建海洋命運共同體,拓展藍色伙伴關系,推動建設公正合理的國際海洋秩序。主動參與國際海洋治理規則制定,積極履行海洋生物多樣性協定。加強海洋科研調查、防災減災、藍色經濟等領域國際合作,持續完善海洋領域多雙邊合作平臺和機制,推動在我國設立專門海洋國際組織。增強海洋意識,加強形勢研判、風險防范和法理斗爭,健全維護海洋權益的體制機制,提高海上執法和海事司法能力。
第十篇 激發全民族文化創新創造活力?繁榮發展社會主義文化
堅持馬克思主義在意識形態領域的指導地位,植根博大精深的中華文明,順應信息技術發展潮流,發展具有強大思想引領力、精神凝聚力、價值感召力、國際影響力的新時代中國特色社會主義文化,扎實推進文化強國建設。
第三十三章 弘揚和踐行社會主義核心價值觀
以社會主義核心價值觀引領文化建設,發展壯大主流價值、主流輿論、主流文化,不斷構筑中國精神、中國價值、中國力量。
第一節 推動理想信念教育常態化制度化
深化黨的創新理論學習和宣傳教育,堅持不懈用習近平新時代中國特色社會主義思想凝心鑄魂,加強體系化、學理化研究闡釋和大眾化、通俗化宣傳普及。牢牢掌握黨對意識形態工作領導權,全面落實意識形態工作責任制。弘揚中國共產黨人精神譜系,深化愛國主義、集體主義、社會主義教育。加強和改進思想政治工作,推進校園文化建設,用好紅色資源,加強青少年理想信念教育。深化主流媒體系統性變革,推進新聞宣傳和網絡輿論一體化管理,提高主流輿論引導能力。創新實施馬克思主義理論研究和建設工程,實施哲學社會科學創新工程,加快構建中國哲學社會科學自主知識體系。加強中國特色新型智庫建設。
第二節 提高社會文明程度
統籌推進城鄉精神文明建設,發揮文化養心志、育情操的作用,涵養全民族昂揚奮發的精神氣質。加強新時代公民道德建設,大力弘揚社會公德、職業道德、家庭美德、個人品德,加強家庭家教家風建設,強化未成年人思想道德建設。弘揚誠信文化、廉潔文化。發揮先進典型示范引領作用,加強英模人物學習宣傳,完善功勛榮譽表彰體系。發揮市民公約、村規民約等作用,推進移風易俗。改進創新文明培育、文明實踐、文明創建工作機制。
第三節 加強網絡文明建設
提升信息化條件下文化領域治理能力,培育積極健康、向上向善的網絡文化,共建網上美好精神家園。加強網絡內容建設和管理,提升黨的創新理論、中華優秀傳統文化網上傳播效能。加強全媒體傳播體系建設,構建適應全媒體生產傳播工作機制和評價體系。健全網絡綜合治理格局,完善網絡生態治理長效機制,規范網絡內容生產、信息發布和傳播流程,督促互聯網企業履行社會責任。統籌推進廣播電視、網絡視聽發展和監管。
第三十四章 大力繁榮文化事業
健全公共文化服務體系,傳承弘揚中華優秀傳統文化,讓人民享受更高品質的文化生活。
第一節 繁榮文化創作生產
堅持以人民為中心的創作導向,把提高質量作為文藝創作的生命線,營造良好文化生態,提升文化原創能力。改進文藝創作生產服務、引導、組織工作機制,實施新時代藝術創作系列工程,推動新聞出版、廣播影視、文學藝術等領域精品創作,繁榮互聯網條件下新大眾文藝。培育形成規模宏大、結構合理、銳意創新的高水平文化人才隊伍。深化文化事業單位改革,完善文藝院團建設發展機制。深化文娛領域綜合治理。
第二節 提升公共文化服務水平
堅持文化惠民,實施公共文化服務提質增效行動,促進優質文化資源直達基層。廣泛開展群眾性文化活動,加強群眾文藝團隊建設。依托城市書房、社區文化驛站、文化長廊等發展新型公共文化空間,提供更多群眾身邊的文化服務。盤活用好各類公共文化設施資源,健全社會力量參與公共文化服務機制,有序推進公共文化設施所有權和使用權分置改革。提升智慧博物館、智慧圖書館、公共文化云服務效能。深化全民閱讀活動,推進書香社會建設。加強新型廣電網絡建設,提升超高清內容制播能力,深化互聯網電視“套娃”收費和操作復雜治理。
第三節 加強文化遺產保護傳承
推動文化遺產系統性保護和統一監管,推進管理資源整合,建立文化遺產保護督察制度。深入實施中華優秀傳統文化傳承發展工程,構建中華文明標識體系。實施中華文明探源和考古中國工程。加大世界文化遺產、古跡遺址、革命文物、館藏文物、文化景觀等保護力度,加強歷史文化名城、街區、村鎮有效保護和活態傳承。建好用好長城、大運河、長征、黃河、長江國家文化公園,優化建設管理體制機制。強化檔案文獻遺產保護和古籍搶救性保護,加強中華典籍文獻傳承。提升非物質文化遺產保護傳承水平,培育傳承體驗新場景。加強和改進地方志工作。

第三十五章 加快發展文化產業
完善文化管理體制和生產經營機制,實施積極的文化經濟政策,大力發展文化旅游業,以文化賦能經濟社會發展。
第一節 健全文化產業體系和市場體系
實施重大文化產業項目帶動戰略,擴大優質文化產品供給。改造提升傳統文化業態,推進文化和科技融合,推動文化建設數智化賦能、信息化轉型,發展數字動漫、沉浸式展演、線上演播、短視頻、微短劇等新型文化業態,引導規范網絡文學、網絡游戲、網絡視聽等健康發展。深入實施出版融合發展工程,深化全產業鏈改革創新。培育優秀文化企業和品牌,促進文化產業園區規范創新發展。加快構建統一開放、高效規范、競爭有序的文化市場,深入推進文化市場綜合執法改革,深化影視制作、網絡視聽等領域審批制度改革。
第二節 推進文旅深度融合
深化以文塑旅、以旅彰文,推進旅游強國建設。豐富高品質旅游產品供給,深挖特色資源和文化內涵,積極推動多業態融合發展。因地制宜發展紅色旅游、鄉村旅游、康養旅游、工業旅游等,規范發展研學旅游,培育特色主題旅游線路和旅游演藝精品項目。完善旅游公共服務,全鏈條提高旅游服務質量。加強文旅項目建設規范管理,防止閑置浪費。加強旅游市場綜合監管和安全管理,改善旅游消費體驗。實施入境旅游促進計劃,提升入境游便利化國際化水平。
第三十六章 提升中華文明傳播力影響力
加快構建中國話語和中國敘事體系,提升國際傳播效能,加強對外文化交流合作,展現可信、可愛、可敬的中國形象。
第一節 構建更有效力的國際傳播體系
完善國際傳播體制機制,創新傳播載體和方式,拓展海外傳播網絡,構建多渠道、立體式對外傳播格局,全面提升國際話語權。培育全球化、市場化、專業化的國際傳播主體,增強主流媒體國際傳播能力,構建廣電視聽媒體國際傳播矩陣,促進社交媒體平臺國際化發展,推動中國故事和中國聲音全球化、區域化、分眾化表達。鼓勵文化企業國際化經營,推動優質網絡文學、網絡游戲、影視動漫、精品展覽等出海,加強國際傳播重點基地、國家文化出口基地建設。
第二節 深化文明交流互鑒
廣泛開展國際人文交流合作,加強多層次文明對話,推動中華文化更好走向世界。舉辦全球文明對話大會,持續辦好良渚論壇。開展“讀懂中國”、“蘭花獎”等品牌活動,辦好中國文化和旅游年(節)、海外中國電影節展。加強文化遺產領域國際發展援助,深化文物追索返還國際合作。支持中華文化傳播展示和海外中國學發展。加強區域國別研究。

第十一篇 完善人口發展戰略?促進人口高質量發展
以應對人口老齡化、少子化為重點完善人口發展戰略,健全覆蓋全人群、全生命周期的人口服務體系,優化人口結構,提高人口素質,以人口高質量發展支撐中國式現代化。
第三十七章 建設生育友好型社會
優化生育支持政策和激勵措施,有效降低家庭生育養育教育成本,努力穩定新出生人口規模,促進人口長期均衡發展。
第一節 完善生育支持政策
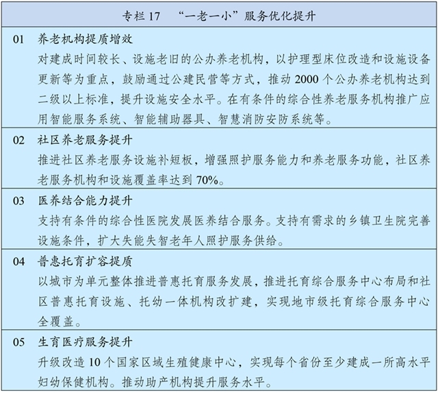
堅持生育友好的政策取向,推動生育支持融入經濟社會發展各項政策。發揮育兒補貼和嬰幼兒照護、子女教育個人所得稅專項附加扣除政策作用,探索建立補貼標準動態調整機制。擴大生育保險制度覆蓋面,合理提升產前檢查醫療費用保障水平,基本實現政策范圍內住院分娩個人“無自付”,將適宜的分娩鎮痛項目納入保障范圍。全面落實生育休假制度,鼓勵用人單位對3歲以下嬰幼兒父母職工實行彈性工作制。加強生育力保護,實施早孕關愛行動、孕育和出生缺陷防治能力提升計劃,嬰兒死亡率、孕產婦死亡率分別下降到3.5‰、12/10萬以下。推進輔助生殖技術規范有序應用,加強醫療費用保障。探索對嬰幼兒參加基本醫療保險提供資助。
第二節 健全育幼服務體系
加快普惠托育服務體系建設,多渠道擴大服務資源供給。加強公辦托位供給,支持幼兒園發展托幼一體化服務,鼓勵招收2-3歲幼兒。支持社會力量提供多元化普惠托育服務,發展用人單位辦托、社區嵌入式托育和家庭托育點等多種模式。深入開展托育服務補助示范試點,完善普惠托育服務價格形成機制。實施托育服務質量提升行動,提高托育服務安全性和規范性。加快托育服務立法。
第三節 完善家庭發展政策和生育友好環境
健全支持家庭發展的政策體系,提倡適齡婚育、優生優育和夫妻共擔育兒責任。培育新型婚育文化,倡導積極婚育觀,有效治理婚喪嫁娶中的陋習等問題。支持多子女家庭子女同校就讀,住房保障和購房政策向多子女家庭傾斜。推動公共空間適兒化改造和母嬰設施配備。實施家庭教育促進法,發揮社區家長學校等作用,加強家庭教育指導服務。健全計劃生育特殊家庭全方位幫扶保障制度。加強出生人口性別比綜合治理。完善人口監測體系和預測預警制度。
第三十八章 辦好人民滿意的教育
堅持教育優先發展,落實立德樹人根本任務,深化教育綜合改革,健全與人口變化相適應的教育資源配置機制,建設高質量教育體系,培養德智體美勞全面發展的社會主義建設者和接班人。
第一節 實施新時代立德樹人工程
堅持不懈用習近平新時代中國特色社會主義思想鑄魂育人,加強“大思政課”建設,完善課程教材體系,全面實施新時代高校思政課課程方案,深入實施素質教育,促進學生健康成長、全面發展。創新實踐育人形式,建設大學生社會實踐專門課程,建立中小學校國情研學制度,促進思政課堂和社會課堂有效融合。實施學生體質強健計劃,開展學校美育浸潤行動、勞動習慣養成計劃,普及心理健康教育。完善覆蓋全學段學生資助體系。實施國家通用語言文字普及攻堅和質量提升行動。弘揚教育家精神,強化師德師風建設和教師待遇保障,實施教師教育能力提升工程,培養造就高水平教師隊伍。健全學校家庭社會協同育人機制。深化教育評價改革,建立差異化管理和評價機制。引導規范民辦教育發展。
第二節 推進基礎教育擴優提質
加強基礎教育資源跨學段動態調整和余缺調配,擴大學齡人口凈流入城鎮的教育資源供給。推進義務教育優質均衡發展,加強校長、教師區域內統籌調配、交流輪崗,有序推進小班化教學,辦好必要的鄉村小規模學校。推進學前教育優質普惠發展,提高公辦幼兒園學位占比,學前教育毛入園率提高到95%。擴大普通高中辦學資源,深入實施縣域普通高中振興計劃,高中階段教育完成率達到88%。穩步擴大免費教育范圍,探索延長義務教育年限。有序推進中考改革,擴大優質高中招生指標到校比例,支持有條件的地方開展均衡派位招生試點。統籌推進“雙減”和教育教學質量提升。健全特殊教育、專門教育保障機制。
第三節 推動高等教育提質擴容
按照研究型、應用型、技能型等基本辦學定位,分類推進高校改革發展。以理工農醫類專業為主有序擴大優質本科教育招生規模和研究生培養規模,高等教育毛入學率達到65%,穩步提高本科招生比例和研究生教育層次占高等教育在校生比例。大力發展專業學位研究生教育,提高工程碩博士培養比重。多渠道擴大優質高等教育資源,加大高水平研究型大學建設力度,建強應用型本科高校。新增高等教育資源適度向人口大省和中西部地區傾斜。研究適時調整本科生人均教育經費標準,持續改善學生宿舍等基本辦學條件。擴大高水平教育對外開放,鼓勵國外高水平理工類大學來華合作辦學,加強“留學中國”品牌和能力建設。深入實施教育數字化戰略。優化終身學習公共服務,完善國家開放大學體系。
第四節 提升職業學校辦學能力
推進現代職業教育體系建設,提高職業教育辦學質量和吸引力。優化與區域發展相協調、與產業布局相銜接的職業教育布局,推動專業設置緊密對接產業鏈創新鏈需求。深化中等職業教育改革,辦好少而精的中等職業學校,建設特色鮮明高等職業學校,支持中高職一體化發展。建設一批高水平本科層次職業學校,推動職業教育本科與專業學位教育融合貫通。實行產教融合的人才培養模式,健全德技并修、工學結合育人機制,鼓勵行業龍頭企業舉辦或參與舉辦職業學校。

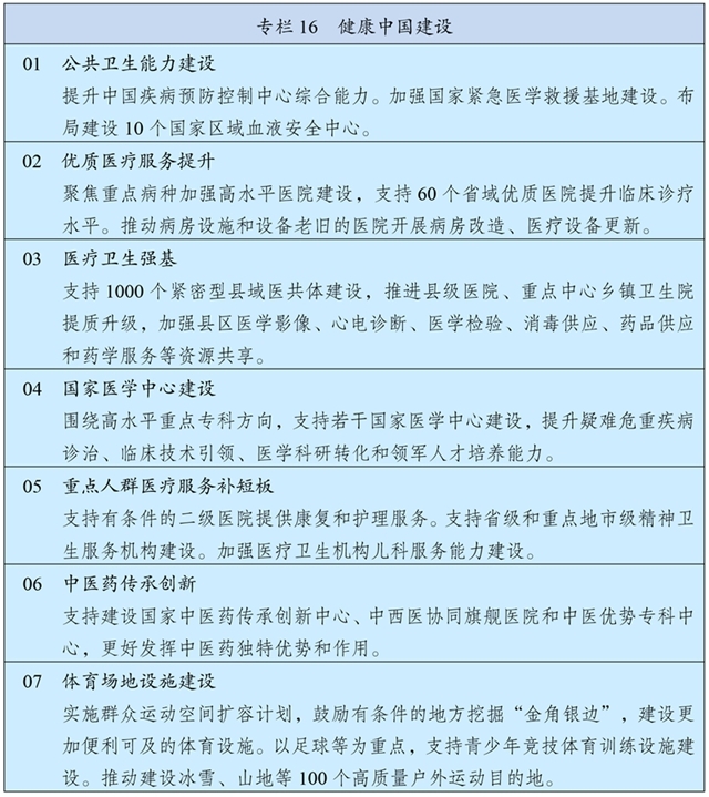
第三十九章 加快建設健康中國
實施健康優先發展戰略,健全健康促進政策制度體系,提升愛國衛生運動成效,推動從以治病為中心向以健康為中心轉變,為人民群眾提供公平可及、系統連續的健康服務,提高人民健康水平。
第一節 健全公共衛生體系
強化公共衛生能力,深化社會共治、醫防協同、醫防融合,建立健全傳染病預防控制、應急處置、醫療救治、物資保障和監督管理體系。加強疾控體系建設,提升傳染病監測預警和流行病學調查能力,完善公共衛生實驗室網絡,建設分級分層分流救治體系。加強重大傳染病防控,完善聯防聯控機制。動態優化國家免疫規劃疫苗種類。健全緊急醫學救援和院前急救體系,提升血液保障和應急能力。加強心理健康和精神衛生服務,強化重點人群常見精神障礙和心理問題早期發現與綜合干預。加強職業病防治。實施合理膳食行動與國民營養計劃,持續開展健康體重管理行動。
第二節 建設優質高效醫療服務體系
優化醫療機構功能定位和布局,完善分級診療體系。促進優質醫療資源擴容下沉和區域均衡布局,穩步有序推進國家醫學中心建設,推動國家區域醫療中心提質增效。實施醫療衛生強基工程,加強縣區、基層醫療機構運行保障,基本實現縣域醫共體全覆蓋、提升緊密性協同性,推進緊密型城市醫療集團建設,健全巡回醫療制度,提高家庭醫生服務覆蓋率和感受度,提升基層醫療衛生機構診療量占比、合理增加藥品品種配備。加強慢性病綜合防控,發展防治康管全鏈條服務,健全早篩早診早治體系,重大慢性病過早死亡率下降到13%以下。擴大康復護理、安寧療護服務供給,實施康復護理擴容提升工程。加強全科醫生、執業醫師和護士隊伍建設,提高住院醫師規范化培訓水平。推進全民健康數智化建設,推動檢驗檢查結果共享互認。
第三節 健全醫療醫保醫藥協同發展和治理機制
深化醫藥衛生體制改革,促進目標統一、政策銜接、信息聯通、監管聯動。以公益性為導向深化公立醫院改革,建立公立醫院編制動態調整機制,健全以醫療服務為主導的收費機制,完善薪酬制度,規范醫療機構和醫務人員執業行為,加強醫療衛生領域法治保障。引導規范民營醫院發展。深化醫保支付方式改革,優化結余資金使用,完善不同層級醫療機構差異化支付政策,減輕參保者個人費用負擔,提高醫保基金使用效率。健全藥品價格形成機制,完善藥品和醫用耗材集中采購政策。優化創新藥和臨床急需藥品審評審批,健全醫保支持創新藥和醫療器械高質量發展機制,完善創新藥目錄,鼓勵商業保險擴大創新藥支付范圍。
第四節 推進中醫藥傳承創新
推動中醫藥振興發展,促進中西醫結合。健全中醫藥服務體系,提升基層中醫藥服務能力,加強中醫優勢專科建設,發展中西醫協同服務。促進中醫藥科技創新,實施中醫藥特色人才培養工程。加強中藥資源保護利用和道地藥材生產基地建設,加強中藥制劑、經典名方發掘轉化,提高中藥質量,做大做強中醫藥產業。推進符合中醫藥特點的醫保支付方式改革。弘揚中醫藥文化,推動中醫藥走向世界。
第五節 加快建設體育強國
積極發展群眾體育,廣泛開展全民健身活動,強化青少年健身普及,經常參加體育鍛煉人數比例達到40%左右。完善全民健身公共服務體系,加強群眾身邊的場地設施布局建設。改革完善競技體育管理體制和運行機制,加強后備人才培養和體育科技裝備研發,提高競技體育綜合實力。高質量備戰重大國際賽事,辦好全運會。推進“三大球”振興發展,深化足球領域改革。豐富優質體育產品和服務供給,鼓勵發展賽事經濟,推進水域、空域、山地等向戶外運動安全有序開放,持續鞏固和擴大“帶動三億人參與冰雪運動”成果,推動體育產業高質量發展。

第四十章 積極應對人口老齡化
深入實施積極應對人口老齡化國家戰略,健全養老事業和產業協同發展政策機制,促進老有所養、老有所為、老有所樂。
第一節 完善城鄉養老服務網絡
統籌規劃養老服務設施布局,優化基本養老服務供給,推動養老服務擴容提質增效。深化養老服務改革發展,有序推進養老機構分類改革。發展社區嵌入式養老服務,培育專業化、品牌化、連鎖化社區養老服務機構。發展家庭養老床位,推進居家適老化改造。發展互助性養老服務。健全失能失智老年人照護體系,增加養老機構護理型床位供給,積極推進醫養結合。推行長期護理保險,健全統一的老年人能力評估制度。推進養老服務人員隊伍職業化建設,提升養老服務綜合監管質效。加強高齡獨居老人和空巢老人關愛幫扶。
第二節 營造豐富多彩的老年生活
把積極老齡觀、健康老齡化融入經濟社會發展全過程,深入開展人口老齡化國情教育,營造孝老敬老社會環境。大力發展銀發經濟,豐富適老化產品和老年服務供給,培育銀發經濟龍頭企業和知名品牌,探索建立銀發產品認證制度,完善銀發經濟統計。積極開發老年人力資源,穩妥實施漸進式延遲法定退休年齡,優化就業、社保等方面年齡限制政策,拓展適合老年人的多樣化工作崗位,深入開展“銀齡行動”。擴大老年教育資源供給,發展老年大學,滿足老年人精神文化需求。強化老年人優待和權益保障。加強公共設施適老化改造,持續開展“智慧助老”行動,推動涉老高頻事項便捷辦理和服務場景簡便易用,發展綜合為老服務。

第十二篇 加大保障和改善民生力度?扎實推進全體人民共同富裕
堅持在高質量發展中保障和改善民生,堅持盡力而為、量力而行,健全基本公共服務體系,實施更加公平普惠、精準有力的社會政策,加強普惠性、基礎性、兜底性民生建設,解決好人民群眾急難愁盼問題,暢通社會流動渠道,提高人民生活品質。
第四十一章 促進高質量充分就業
深入實施就業優先戰略,堅持擴大就業容量和提升就業質量相結合,健全就業促進機制,構建就業友好型發展方式。
第一節 強化就業優先政策
把高質量充分就業作為經濟社會發展的優先目標,健全重大政策、重大項目、重大生產力布局就業影響評估機制。加強產業和就業協同,實施穩崗擴容提質行動,對外貿、建筑、住宿、餐飲等吸納就業多的行業企業持續強化政策支持,充分挖掘服務業、新興領域吸納就業潛能,推動靈活就業、新就業形態健康發展。穩定和擴大高校畢業生、農民工、退役軍人等重點群體就業。加強困難群體就業幫扶,促進失業人員再就業,確保零就業家庭至少一人實現就業。加大創業支持力度,增強創業帶動就業效應。綜合應對外部環境變化和人工智能等新技術發展對就業的影響。建立高質量充分就業評價體系。
第二節 大規模開展職業技能培訓
完善人力資源供需匹配機制,健全終身職業技能培訓制度,著力解決結構性就業矛盾。以市場化培訓為主導、行業企業自主培訓為主體,充分發揮院校、社會化培訓機構等優勢作用,擴大高質量培訓供給。統籌用好就業補助資金和失業保險基金等支持職業技能培訓,指導企業按規定足額提取和使用職工教育經費。推進培訓補貼直達企業和參訓者,實行未就業重點群體培訓補貼申領制。完善職業分類、職業標準和技能人才評價制度,深入實施“新八級工”職業技能等級制度,構建國家資歷框架體系。辦好世界技能大賽。
第三節 加強就業服務和勞動者權益保障
健全就業支持和公共服務體系,營造公平有序就業環境。完善勞動標準體系和勞動關系協商協調機制,健全靈活就業、新就業形態勞動者權益保障制度,推動平臺企業公平制定勞動規則、依法合規用工,構建和諧勞動關系。加快流動人員檔案服務數智化。強化擇業和用人觀念引導。完善勞動就業法規體系,提升勞動關系矛盾調解仲裁效能,健全勞動保障監察體制,督促企業依法落實工時制度,有效治理就業歧視、欠薪欠保、違法裁員等。健全就業失業統計監測和風險預警體系,完善規模性失業風險防范化解機制。

第四十二章 完善收入分配制度
堅持按勞分配為主體、多種分配方式并存,完善初次分配、再分配、第三次分配協調配套的制度體系,提高居民收入在國民收入分配中的比重,提高勞動報酬在初次分配中的比重。
第一節 優化初次分配格局
健全各類要素由市場評價貢獻、按貢獻決定報酬的初次分配機制,促進多勞者多得、技高者多得、創新者多得。完善勞動者工資決定、合理增長、支付保障機制,推行工資集體協商制度,健全最低工資標準調整機制,加強企業工資分配宏觀指導。深化國有企業工資決定機制改革,完善機關事業單位工資和津補貼制度,加大工資分配向基層一線和艱苦地區傾斜力度。完善企業薪酬調查和信息發布制度。多渠道增加城鄉居民財產性收入,健全上市公司分紅激勵約束機制,豐富滿足居民財富管理需求的金融產品和服務,提高農民土地增值收益分享比例。強化以增加知識價值為導向的分配政策,允許更多符合條件的國有企業以創新創造為導向在科研人員中開展多種形式中長期激勵,加快構建技能導向的薪酬分配制度。
第二節 加大收入分配調節力度
加強稅收、社會保障、轉移支付等再分配調節,優化收入分配格局。加大稅收調節力度和精準性,健全自然人稅費服務和監管體系,實行勞動性所得統一征稅。充分發揮專項附加扣除政策作用,加大個人所得稅抵扣力度。探索完善資本利得稅收調節機制,加強對高收入者稅收監管。強化社會保障互助共濟功能,逐步縮小制度間、區域間籌資和待遇保障差距。優化轉移支付功能定位,強化一般性轉移支付對縮小區域間財力差距的調節功能。健全賑災賑濟制度。更好發揮第三次分配作用,促進和規范公益慈善事業發展,探索慈善有效實現形式。
第三節 穩步擴大中等收入群體規模
制定實施城鄉居民增收計劃,有效增加低收入群體收入,提高中等收入群體比重,推動形成橄欖型分配格局。聚焦重點群體精準實施增收政策,提高高校畢業生就業匹配度,推動技術工人薪酬和技能“雙提升”,全面落實農民工工資支付保障制度,多措并舉促進中小企業主和個體工商戶穩定經營,積極培養高素質農民和農村致富帶頭人,提高增收致富能力。規范收入分配秩序和財富積累機制,支持勤勞創新合法致富,鼓勵先富帶后富促共富,合理調節過高收入,取締非法收入。
第四十三章 健全社會保障體系
以強化重點群體保障、增強制度可持續性為重點,健全覆蓋全民、統籌城鄉、公平統一、安全規范、可持續的多層次社會保障體系。
第一節 穩步提高社會保障水平
實施高質量參保行動,持續擴大社會保險覆蓋面。加快發展多層次、多支柱養老保險體系,健全待遇確定和調整機制,逐步提高城鄉居民基礎養老金,退休人員基本養老金調整向待遇較低群體傾斜,擴大企業年金覆蓋范圍,完善個人養老金政策,大力發展商業養老保險。健全多層次醫療保障體系,完善異地就醫結算,充分發揮商業醫療保險補充保障作用。提高靈活就業人員、農民工、新就業形態人員參保率,合理確定繳費基數,明晰用工方和平臺企業繳費責任。擴大失業、工傷等社會保險覆蓋面,建立健全職業傷害保障制度。完善社保關系轉移接續政策,提高養老保險關系轉移接續效率。優化全國統一的社保公共服務平臺和經辦管理服務。
第二節 增強社會保險體系可持續性
健全社會保險精算制度,完善社保基金長效籌集、統籌調劑、保值增值和安全監管機制。做優做強社會保障戰略儲備基金,繼續劃轉國有資本充實社保基金。加強參保繳費激勵,鼓勵有條件的集體經濟組織等補助城鄉居民參保繳費,合理提高城鄉居民基本醫療保險財政補助標準。完善并落實基本養老保險全國統籌制度,基本實現基本醫療保險省級統籌,鞏固失業、工傷保險省級統籌。完善社保基金投資政策和監管體系,加強信息披露和績效評價,強化醫保基金監管。
第三節 健全社會救助體系
健全分層分類、城鄉統籌的社會救助體系。完善基本生活救助制度和專項救助制度,動態調整社會救助標準,加強低保邊緣家庭、剛性支出困難家庭救助。積極發展服務類社會救助,加強各類社會救助政策統籌銜接。健全臨時救助制度,全面推進由急難發生地直接實施救助。健全救助對象認定監測機制,加強救助體系與其他政策有效銜接,激發救助對象脫困解困內生動力。
第四十四章 推動房地產高質量發展
加快構建房地產發展新模式,健全多主體供給、多渠道保障、租購并舉的住房制度,實現更高水平住有所居。
第一節 完善住房保障體系
優化保障性住房供給,強化城鎮低收入住房困難家庭住房保障,更好滿足住房困難且收入不高的工薪群體基本住房需求,逐步解決新市民、青年等群體的階段性住房困難。加強保障性住房全流程管理,健全申請、輪候、配租配售、使用、退出等管理機制。探索配租型、配售型保障性住房房源有序轉換和統籌使用。深化住房公積金制度改革,擴大使用范圍,支持靈活就業人員參加住房公積金制度。
第二節 推動房地產市場平穩健康發展
完善商品房開發、融資、銷售等基礎制度。推行房地產開發項目公司制和融資主辦銀行制,支持滿足房地產合理融資需求,有力有序推進現房銷售。合理安排房地產用地規模和布局,促進土地供應與存量住房、人口變動等相協調。充分賦予城市政府房地產市場調控自主權。推動已供未開發土地和在建項目分類處置,推進存量商品房和閑置商業辦公用房盤活利用。因城施策增加改善性住房供給。建設安全舒適綠色智慧的“好房子”,實施房屋品質提升工程和物業服務質量提升行動。規范發展住房租賃市場,培育市場化專業化租賃企業。建立房屋全生命周期安全管理制度。
第四十五章 穩步推進基本公共服務均等化
增強基本公共服務均衡性和可及性,推動基本公共服務均等化取得更為明顯的實質性進展。
第一節 建立基本公共服務均等化制度體系
制定實施基本公共服務均等化規劃和政策,加快實現常住人口同等享有基本公共服務,有序推進縣域范圍內城鄉基本公共服務均衡發展,逐步縮小區域基本公共服務資源差距。以享有機會公平、效果大致相當為導向,建立基本公共服務均等化評價標準體系,分領域細化評價標準,探索開展均等化實現程度評價。聚焦幼有所育、學有所教、勞有所得、病有所醫、老有所養、住有所居、弱有所扶等領域,完善基本公共服務范圍和內容,適時納入群眾急需的服務項目,動態調整國家標準,加強區域間標準統籌。推動更多公共服務向基層下沉、向農村覆蓋、向邊遠地區和生活困難群眾傾斜。加強縣域基本公共服務供給統籌,完善投入保障長效機制。
第二節 全面推進常住地提供基本公共服務
健全與常住人口相匹配的公共資源配置機制。在人口集中流入城市,規范實施以就業居住年限為主要條件的緊缺公共服務梯度供應,逐步減少梯度層次和服務差異。落實持居住證參加城鄉居民基本醫療保險政策。逐步將未落戶常住人口納入常住地兒童關愛、社會救助等范圍。全面深化事業單位改革,優化公共服務領域事業單位結構布局,鞏固完善充分考慮常住人口服務對象數量、服務成本等因素的財政轉移支付分配機制。
第四十六章 保障各類群體發展權益
健全關愛服務體系,營造有效保障婦女、未成年人、青年人、殘疾人等發展權益的社會環境,提升退役軍人服務保障水平。
第一節 促進男女平等和婦女全面發展
堅持男女平等基本國策,保障婦女依法平等參與經濟社會發展、平等行使民主權利、平等享有改革發展成果。完善婦幼健康服務體系,加強乳腺癌、宮頸癌綜合防治,全面實施適齡女童國家免疫規劃人乳頭瘤病毒(HPV)疫苗免費接種。保障婦女平等受教育權利和就業權益,依法保障農村婦女集體經濟組織成員權和土地承包經營權,支持婦女參與基層治理。持續預防和制止家庭暴力,嚴厲打擊侵害婦女權利的違法犯罪行為。
第二節 強化未成年人關愛保護
堅持兒童優先發展,切實保障兒童生存權、發展權、受保護權和參與權。推進兒童近視、超重肥胖和孤獨癥等早篩查早干預。提高兒童醫療保健服務水平,豐富兒童用藥品種。加強困境兒童關愛服務,推進流動兒童、留守兒童分類幫扶,有效提升福利保障水平。完善兒童早期發展服務。制定實施兒童傷害防控行動計劃,強化未成年人違法犯罪預防和治理,有效防治學生欺凌。加強未成年人網絡保護,拓展網絡育人空間和陣地。推進兒童友好建設,營造關心關愛下一代的社會環境。
第三節 支持青年發展
健全促進青年發展的規劃和政策,為青年成長成才、建功立業創造良好條件。加強對廣大青年的思想政治引領和價值觀塑造,深入開展新時代中國青年科技創新、鄉村振興等領域青春建功行動,支持青年在各領域各方面工作中爭當排頭兵和主力軍。幫助青年解決求學工作、創新創業、婚戀生育、住房保障、社會融入等實際困難。完善青年群體利益表達和訴求響應機制,拓展青年有序參與社會治理渠道。
第四節 加強退役軍人服務保障
深化退役軍人管理保障改革,完善組織管理、工作運行和政策制度體系。健全優撫待遇確定和調整機制,加強優待項目統籌管理,完善退役軍人幫扶援助和法律服務體系。深化優撫醫院、光榮院管理改革,完善優撫醫療康養體系。推進退役軍人高質量安置就業,完善安置辦法,強化政策支持和服務指導。健全退役軍人榮譽激勵和表彰獎勵制度。加強和改進雙擁模范創建工作。大力弘揚英烈精神。
第五節 提升殘疾人保障和發展能力
完善殘疾人社會保障制度和關愛服務體系,促進殘疾人事業全面發展。強化對重度殘疾、多重殘疾、一戶多殘等群體兜底保障,健全困難殘疾人生活補貼、重度殘疾人護理補貼制度及補貼標準動態調整機制,加強殘疾兒童康復救助,健全殘疾人輔助器具適配補貼制度。完善殘疾人社區和家庭支持,加強重度殘疾人托養照護,發展精神障礙社區康復。強化殘疾人就業幫扶,完善按比例就業、集中就業、自主就業促進機制。發展殘疾人文化體育。深入推進科技助殘,加強公共設施、信息交流、社會服務無障礙環境建設。

第十三篇 加快經濟社會發展全面綠色轉型?建設美麗中國
牢固樹立和踐行綠水青山就是金山銀山的理念,以碳達峰碳中和為牽引,以健全生態文明制度體系為保障,協同推進降碳、減污、擴綠、增長,改善生態環境質量,筑牢生態安全屏障,增強綠色發展動能。
第四十七章 積極穩妥推進和實現碳達峰
統籌發展和減排,扎實開展碳達峰行動,加快產業結構、能源結構、交通運輸結構等調整優化,確保如期實現碳達峰目標。
第一節 全面實施碳排放總量和強度雙控制度
堅持政策引導和市場激勵相結合,穩步實施地方碳考核、行業碳管控、企業碳管理、項目碳評價、產品碳足跡等政策制度。建立碳達峰碳中和綜合評價考核制度,科學合理分解碳排放雙控目標,壓實碳排放目標落實責任。建立行業碳排放管控機制,明確重點行業領域碳排放管理要求,協同推進產能治理和碳排放雙控。健全重點用能和碳排放單位管理制度。強化固定資產投資項目節能審查和碳排放評價,新建和改擴建高耗能高排放工業項目實施碳排放等量或減量置換。制定產品碳足跡核算規則標準,發布重點產品碳排放限額標準,建立產品碳標識認證制度。完善碳排放統計核算體系和動態監測預警機制,常態化編制國家溫室氣體清單。擴大全國碳排放權交易市場覆蓋范圍,加快溫室氣體自愿減排交易市場建設。
第二節 推動重點領域節能降碳
深入開展節能降碳改造和控煤減煤,加快推進新增用電量由新增清潔能源電量覆蓋,推動煤炭和石油消費達峰,單位GDP能耗下降10%左右。有力有效管控高耗能高排放項目,加快綠色低碳技術裝備創新應用,有序推動符合要求的高載能產業向可再生能源資源富集區域轉移,建設零碳工廠和園區。加強既有建筑和市政設施節能降碳改造,促進超低能耗和裝配式建筑規模化發展,實施制冷能效提升和綠色照明行動。加快熱力系統綠色低碳轉型,因地制宜開展余熱資源利用和非化石能源供熱,有序推進供熱計量改造和按熱量收費。推動交通動力低碳替代,加快貨運、公共領域電動化和綠色燃料車船應用,提高大宗貨物鐵路、水路運輸比重和新能源汽車運輸比重。提升算力設施、5G基站等新興領域用能效率。健全重點領域能效診斷機制,深入實施能效標識和能效“領跑者”制度。深化綠色低碳高質量發展先行區建設。
第三節 提升應對全球氣候變化能力
堅持減緩與適應并重,全面控制溫室氣體排放,積極應對氣候變化不利影響和風險。加強非二氧化碳溫室氣體監測管控,提升生態系統碳匯增量,健全碳匯監測核算體系。完善適應氣候變化工作體系,強化氣候變化對關鍵脆弱領域區域風險影響評估,提升應對氣候變化特別是極端天氣能力。積極參與和引領全球氣候治理,堅持共同但有區別的責任原則,全面落實聯合國氣候變化框架公約及其巴黎協定,深化氣候變化南南合作。

第四十八章 持續改善環境質量
堅持環保為民,全面落實精準科學依法治污,更加注重源頭治理,強化減污降碳協同、多污染物控制協同、區域治理協同,加快推動環境質量改善由量變到質變。
第一節 深入打好藍天、碧水、凈土保衛戰
持續深入推進污染防治攻堅,以更高標準改善大氣、水、土壤環境質量。以京津冀及周邊、長三角、汾渭平原等重點區域為主戰場,強化細顆粒物(PM2.5)控制,深入推進重點行業超低排放改造,推動揮發性有機物源頭替代和全流程治理,制定下一階段機動車排放和油品質量標準,深化大氣環境績效分級管理,氮氧化物、揮發性有機物排放量分別下降8%以上,進一步消除重污染天氣。加強長江中游、成渝等區域大氣污染防治。加強餐飲油煙、惡臭異味和環境噪聲污染治理。統籌水資源、水環境、水生態治理,以解決全流域和跨省界突出問題為重點,加強重要江河湖庫系統治理和生態保護,基本完成重點流域海域入河入海排污口排查整治,化學需氧量、總磷排放量分別下降6%,鞏固城市黑臭水體治理成效、基本消除縣鄉黑臭水體。加強土壤污染源頭防控,推進受污染耕地、建設用地安全利用。
第二節 加強環境風險防控
常態化管控生態環境風險,有效保障公眾健康安全。實施固體廢物綜合治理行動,積極推進源頭減量、過程管控、末端利用和全鏈條無害化管理,提升固體廢物處置規范管控水平。強化危險廢物全過程監管,重點管控重金屬污染風險,開展廢渣、礦山、尾礦庫等歷史遺留隱患排查整治。深入推進新污染物治理,建立持久性有機污染物、內分泌干擾物、抗生素、微塑料等協同治理和風險管控體系。推動核設施高標準設計、高質量建設、高水平運行,深化首堆新堆安全監管,加強老舊設施退役治理和放射性廢物處置,提升輻射環境監測能力。完善跨區域、跨部門聯動的突發環境事件應急響應體系。開展重點區域生態環境健康風險評估。
第三節 健全現代環境治理體系
實施生態環境法典,健全責任體系、監管體系、法律法規標準體系,提高環境治理效能。落實各級黨委政府及領導干部生態環境保護責任,深入推進中央和省級生態環境保護督察,提升督察支撐保障能力和監測監管現代化水平。持續建設國家生態文明試驗區。開展美麗中國建設成效考核,建設美麗中國先行區。深入推進生態環境分區管控,加強同國土空間規劃銜接,協同優化產業布局。加快落實以排污許可制為核心的固定污染源監管制度。更新污染物排放和環境質量標準,構建環境信用監管體系。

第四十九章 提升生態系統多樣性穩定性持續性
堅持山水林田湖草沙一體化保護和系統治理,統籌自然恢復和人工修復,更加注重提質興業利民,構建從山頂到海洋的保護治理大格局。
第一節 鞏固和優化生態安全屏障
統籌推進重要生態系統保護和修復重大工程,持續鞏固以“三區四帶”為骨架的國家生態安全屏障體系。打好“三北”工程攻堅戰,推動三大標志性戰役取得決定性勝利。深入推進青藏高原生態保護,加強重點區域水土流失治理和石漠化治理。科學開展大規模國土綠化行動,推進森林質量精準提升和國家儲備林建設,森林蓄積量達到224億立方米,統籌草原生態修復與合理利用,加強濕地保護修復。推進超引地表水和超采地下水治理,開展歷史遺留廢棄礦山生態修復。
第二節 全面推進自然保護地體系建設
實施自然保護地整合優化,落實分級管理和分區管控,建立健全以國家公園為主體的自然保護地體系。有序設立新的國家公園,提升自然保護區、自然公園生態服務功能。實施生物多樣性保護重大工程,以旗艦物種、關鍵物種保護為重點,加強重要棲息地、生態廊道和候鳥遷飛通道保護修復,持續加強長江水生生物保護,建設國家植物園體系,強化古樹名木保護。加強森林草原防滅火、有害生物防治,強化外來入侵物種監測管控。
第三節 健全生態保護機制
堅持嚴格約束和增強激勵并重,激發全社會保護生態內生動力。嚴格落實生態保護紅線管理制度,強化生態破壞問題排查整治,開展生態保護修復成效評估。健全自然資源資產產權和管理制度,全面推進資產調查核算和確權登記。完善多元化生態補償機制,健全重點生態功能區轉移支付和森林、草原等重要生態系統補償政策,完善補償標準動態調整機制,以流域為重點深入開展橫向補償,發展市場化生態補償,探索生態綜合補償。因地制宜拓展生態產品價值實現渠道。完善生態環境損害賠償制度。深化集體林權制度和國有林區改革,加快建設現代化國有林場。


第五十章 加快形成綠色生產生活方式
突出節約優先、強化政策激勵、引導全社會參與,加快發展方式綠色低碳轉型,形成綠色生產新方式和生活新風尚。
第一節 加強資源節約集約利用
完善資源總量管理和全面節約制度,加強水、土地、礦產等資源全過程管理和全鏈條節約。提高水資源集約安全利用水平,全面落實水資源剛性約束制度,強化農業節水增效、工業節水減排、城鎮節水降損,單位GDP用水量下降10%,農田灌溉水有效利用系數提高到0.6。提升建設用地利用效率,推廣應用節地技術和節地模式,新增建設用地規模控制在2600萬畝以內。提升礦產資源綜合利用水平,全面推進綠色勘查和綠色礦山建設。促進循環經濟發展,健全廢棄物循環利用體系,在確保固體廢物零進口前提下有序推進海外優質再生原料進口利用,發展壯大再制造產業,大宗固體廢棄物年利用量達到45億噸左右。
第二節 健全綠色發展政策體系
創新保護和投入激勵機制,實施促進綠色低碳發展的財稅、金融、投資、價格、科技、環保等政策。優化綠色稅收制度,開展揮發性有機物環境保護稅征收試點,落實支持資源節約和綠色產品使用的稅收優惠。豐富綠色金融產品和服務,有序推進碳金融產品和衍生工具創新,健全金融機構綠色金融考核評價體系,鼓勵提升綠色低碳領域投資比例。健全綠證交易機制,完善鼓勵靈活性電源參與系統調節的價格政策。建立健全綠色低碳標準體系,推動引領國際規則標準完善和銜接互認。
第三節 開展綠色低碳全民行動
大力倡導簡約適度、綠色低碳、文明健康的生活理念和消費方式。引導公眾節約用水用電、反對鋪張浪費、推廣“光盤行動”、抵制過度包裝、減少一次性用品使用,加快“以竹代塑”發展,優先選擇綠色出行方式。鼓勵企業提高綠色設計和制造水平,降低產品全生命周期能源資源消耗和生態環境影響。提高垃圾分類和資源化利用水平。健全綠色消費激勵機制,拓展政府采購綠色產品范圍和規模。
第十四篇 推進國家安全體系和能力現代化?建設更高水平平安中國
堅定不移貫徹總體國家安全觀,加快構建新安全格局,增強維護和塑造國家安全戰略主動,走中國特色社會主義社會治理之路,確保社會生機勃勃又井然有序。
第五十一章 加強國家安全體系和能力建設
堅持以戰略為先導、政策為抓手、法治為保障、風險防控為落腳點,鞏固集中統一、高效權威的國家安全領導體制,制定實施國家安全戰略,完善國家安全法治體系、戰略體系、政策體系、風險防控體系。強化國家安全重點領域和重要專項協調機制,提高應急應變效能。落實國家安全責任制,促進全鏈條全要素協同聯動,形成體系合力。加強重點領域國家安全能力建設,鍛造實戰實用的國家安全能力,突出保障事關國家長治久安、經濟健康穩定、人民安居樂業的重大安全,把捍衛政治安全擺在首位,堅定維護政權安全、制度安全、意識形態安全,嚴厲打擊敵對勢力滲透、破壞、顛覆、分裂活動。夯實國家安全基礎保障,強化科技賦能,加強新興領域國家安全能力建設。維護重點領域國家秘密安全。完善涉外國家安全機制,構建海外安全保障體系,加強反制裁、反干預、反“長臂管轄”斗爭,深化國際執法安全合作。強化國家安全教育,筑牢人民防線。
第五十二章 保障國家經濟安全
聚焦重點品種加強戰略物資保障,聚焦系統重要性領域防范化解重大風險,聚焦新產業新業態新應用場景提升薄弱環節風險防控能力,以精準補齊短板帶動安全保障能力全面提升。
第一節 增強糧食安全保障能力
堅持以我為主、立足國內、確保產能、適度進口、科技支撐,提升糧食產購儲加銷協同保障能力,確保谷物基本自給、口糧絕對安全。嚴格落實耕地保護和糧食安全黨政同責要求,嚴守耕地紅線。加強糧食購銷和儲備管理,保持政府儲備糧規模相對穩定,強化儲備調節功能,健全糧食監管新模式。深入實施優質糧食工程,推進糧食流通提質增效。推進糧食產后全鏈條節約減損,實施全谷物行動計劃。完善化肥儲備制度,加強鉀肥、磷肥等保供穩價。建立穩定可控的海外供應渠道,推進農產品進口多元化,適度進口緊缺優質品種,促進貿易和生產相協調。
第二節 強化能源資源供應保障
堅持立足國內、補齊短板、多元保障、強化儲備,加強能源產供儲銷體系建設。堅持油氣核心需求自主保障,實施中長期油氣增儲上產戰略行動,確保原油年產量穩定在2億噸左右、天然氣產量穩步增長,加強煤制油氣產能和技術儲備。強化政府儲備和企業儲備協同,提升國家石油儲備規模,建立更加靈活的輪換動用機制,增強天然氣儲備調節保障能力,完善煤炭儲備體系。健全能源保供中長期合同制度,完善電力應急調度機制和備用電源配置,強化能源需求側管理。加強戰略性礦產資源勘探開發和儲備,深入實施新一輪找礦突破戰略行動,統籌加強產品、產能和產地儲備,推動大宗商品儲運基地建設,提升戰略性礦產資源安全風險監測預警和應急保供水平。加強能源資源開發國際合作,維護戰略通道安全。
第三節 健全防范化解重點領域風險長效機制
強化源頭防控、預判預警、早期糾正,統籌推進房地產、地方政府債務、中小金融機構等風險有序化解,嚴防系統性風險。完善系統重要性金融機構監管,加強金融市場、跨境資本流動等重點領域宏觀審慎管理。建立健全全口徑地方債務監測監管體系和防范化解隱性債務風險長效機制,嚴肅財經紀律,堅決遏制新增地方政府隱性債務,優化中央和地方政府債務結構,加快推動地方政府融資平臺改革轉型。支持金融機構穩妥有序開展資本補充,完善中小金融機構風險處置機制,豐富風險處置資源和手段,充實金融穩定保障基金、存款保險基金和其他行業保障基金。強化央地金融監管協同,健全金融消費者權益保護機制,嚴厲打擊非法金融活動。強化開放條件下金融安全保障,完善跨境資金流動監測預警響應機制。
第四節 提升網絡安全保障能力
深化網絡空間安全綜合治理,加快國家網絡安全防御體系建設。健全關鍵信息基礎設施安全防護、網絡安全審查、云計算服務安全評估等基礎制度,完善互聯網內容管理、網絡平臺治理等法規。嚴厲打擊網絡違法犯罪行為,加強個人信息保護。持續開展“清朗”系列專項行動,治理網絡謠言、網絡暴力等亂象,營造風清氣正的網絡環境。支持網絡安全技術創新和產業發展,鼓勵發展安全可靠的信息產品和服務。推進容災備份體系建設,加強工業控制系統和新技術新應用的網絡安全防護。深度參與網絡空間全球治理和國際規則制定,積極拓展國際網絡安全合作。
第五十三章 提高公共安全治理水平
完善公共安全體系,推動公共安全治理模式向事前預防轉型,切實維護人民群眾生命財產安全。
第一節 強化食品藥品安全監管
健全食品藥品全鏈條全過程監管機制,完善食品藥品安全責任體系。加強從農田到餐桌的食品安全監管,強化風險源頭管控,提高協同監管和智慧監管水平,深化重點問題農產品藥殘治理。完善嚴格高效的藥品監管,深入實施藥品標準提高行動計劃,強化高風險產品抽檢抽查。提高仿制藥質量和療效一致性評價質效,加強上市后臨床使用數據監測。落實行業監管、屬地管理、企業主體的食品藥品安全責任,加大違法犯罪行為懲治力度。嚴格生物技術研發應用監管,提升生物數據資源存儲和安全管理能力。
第二節 提高安全生產水平
嚴格落實安全生產黨政同責、“三管三必須”要求,有效防范遏制重特大事故。提升重要基礎設施本質安全水平,加快礦山、危險化學品、特種設備等領域高風險工藝和裝備淘汰更新,加強生產經營單位主要負責人和特殊工種安全培訓。完善安全生產風險排查整治和責任倒查機制,督促企業完善安全生產管理體系,提高安全生產風險防范和事故災害應急處置水平。提升安全生產執法質效,建立各行業執法檢查重點事項清單,扎實開展中央安全生產考核巡查。
第三節 完善應急管理體系
堅持人民至上、生命至上,一體提升減災預防、抗災設防、救災保障能力,有效降低各類災害事故損失。加強災害監測預報預警,提升全天候實時監測預警能力。合理提高重要城市和災害多發地區關鍵基礎設施設防標準,推進城市平急兩用公共基礎設施建設。深化應急管理改革,完善大安全大應急框架下應急指揮機制。提高防災減災救災和重大突發公共事件處置保障能力,建強國家綜合性消防救援隊伍,優化專業救援隊伍結構布局,提高極端條件下救援能力。實施基層應急能力提升行動,提高基層應消一體綜合救援和全社會防災避險能力。加強應急預案體系建設和管理,完善多元化應急物資儲備和快速調撥投送機制。健全巨災風險保障體系和風險分擔機制。
第五十四章 完善社會治理體系
堅持系統治理、依法治理、綜合治理、源頭治理,完善共建共治共享的社會治理制度,健全社會工作體制機制和社會治理政策法律法規體系,推進社會治理現代化。
第一節 夯實基層社會治理根基
堅持和發展新時代“楓橋經驗”,健全黨組織領導的自治、法治、德治相結合的城鄉基層治理體系。加強黨建引領基層治理和基層政權建設,全面實施鄉鎮(街道)履行職責事項清單,健全村(社區)工作事項準入制度,落實“四下基層”,完善“街鄉吹哨、部門報到”等做法。推動社會治理和服務重心向基層下移,加強基層服務管理力量配置,完善服務設施和經費保障機制,健全城鄉社區治理體系,完善網格化管理、精細化服務、信息化支撐的基層治理平臺。健全凝聚服務群眾工作機制,夯實社會治理群眾基礎。發揮人民群眾主體作用,引導各方有序參與社會治理。加強社會工作者隊伍建設,提高專業化服務水平。推進網上網下協同治理。強化市民熱線等公共服務平臺功能,推動“民有所呼、我有所應”。
第二節 提升新興領域治理效能
加強新經濟組織、新社會組織、新就業群體黨的建設,進一步擴大黨的組織覆蓋和工作覆蓋,加強和改進對各類社會群體的政治引領和服務管理。提升非公有制企業黨建工作質量,加強對混合所有制企業黨建工作的分類指導,突出抓好商圈樓宇和園區黨建工作。加強社會組織培育管理,推動行業協會商會改革發展。加強志愿服務組織管理,完善激勵褒獎機制,發展志愿服務。加強新就業群體服務管理和關心關愛。
第三節 有效維護社會安全穩定
完善正確處理新形勢下人民內部矛盾機制,暢通和規范群眾訴求表達、利益協調、權益保障通道,深入推動矛盾糾紛源頭化解、多元化解、有序化解。推進信訪工作法治化,持續開展領導干部接訪下訪,深化信訪突出矛盾化解。健全社會心理服務體系和危機干預機制。深化社會治安整體防控體系和能力建設,落實維護社會穩定責任,發展壯大群防群治力量,健全掃黑除惡常態化機制,加大預防和打擊電信網絡詐騙、毒品犯罪等力度。推進綜治中心規范化建設。全面準確貫徹寬嚴相濟刑事政策,依法懲處違法犯罪,提升刑罰執行質效。推進政法工作數字化平臺建設。

第十五篇 如期實現建軍一百年奮斗目標?高質量推進國防和軍隊現代化
貫徹習近平強軍思想,貫徹新時代軍事戰略方針,堅持黨對人民軍隊絕對領導,貫徹軍委主席負責制,按照國防和軍隊現代化新“三步走”戰略,推進政治建軍、改革強軍、科技強軍、人才強軍、依法治軍,邊斗爭、邊備戰、邊建設,加快機械化信息化智能化融合發展,提高捍衛國家主權、安全、發展利益戰略能力。
第五十五章 著力提高國防和軍隊現代化質量效益
加快軍事理論、軍隊組織形態、軍事人員、武器裝備和軍事治理現代化,提高人民軍隊打贏能力,有效履行新時代人民軍隊使命任務。
第一節 加快先進戰斗力建設
壯大戰略威懾力量,維護全球戰略平衡和穩定。推進新域新質作戰力量規模化、實戰化、體系化發展,加快無人智能作戰力量及反制能力建設,加強傳統作戰力量升級改造。統籌網絡信息體系建設運用,加強數據資源開發利用,構建智能化軍事體系。加快建設現代化后勤。實施國防發展重大工程,加緊國防科技創新和先進技術轉化,加快先進武器裝備發展。優化軍事人力資源政策制度,提高軍隊院校辦學育人水平,打造高素質專業化新型軍事人才方陣。實施軍事理論現代化推進工程。深化戰略和作戰籌劃,扎實推進實戰化軍事訓練,加強作戰能力體系集成,創新戰斗力建設和運用模式,增強軍事斗爭針對性、主動性、塑造力。
第二節 推進軍事治理現代化
完善人民軍隊領導管理體制機制,調整優化聯合作戰體系。加強和改進戰略管理,深化戰建備統籌,強化作戰需求牽引,創新管理方法手段,提高軍事系統運行效能和國防資源使用效益。加強重大決策咨詢評估和重大項目監管,推進軍費預算管理改革,改進軍事采購制度,完善軍隊建設統計評估體系,全面落實勤儉建軍方針,走高效益、低成本、可持續發展路子。持續深化政治整訓,弘揚優良傳統,加強重點行業和領域整肅治理。深入推進軍隊法治建設,加強法規制度供給和執行監督,完善中國特色軍事法治體系。
第五十六章 鞏固提高一體化國家戰略體系和能力
加強軍地戰略規劃統籌、政策制度銜接、資源要素共享,促進國防實力和經濟實力同步提升。深化跨軍地改革,構建各司其職、緊密協作、規范有序的跨軍地工作格局。加快新興領域戰略能力建設,健全前沿科技成果“民參軍”綠色通道,推動新質生產力同新質戰斗力高效融合、雙向拉動。建設先進國防科技工業體系,優化國防科技工業布局,完善裝備采購管理體系,推進軍民標準通用化。加強國防建設軍事需求提報和軍地對接,推動重大基礎設施全面貫徹國防要求,加強國防戰略預制,提高重要目標防護能力。堅持軍民一體、平戰一體,加快國防動員能力建設,加強后備力量建設,統籌國防動員和應急管理體系,深化力量隊伍、重要設施和通用裝備共建共享。加強現代邊海空防建設,推進黨政軍警民合力強邊固防。加強軍人軍屬榮譽激勵和權益保障。深化全民國防教育,鞏固軍政軍民團結。
第十六篇 發展全過程人民民主?完善中國特色社會主義法治體系
堅定不移走中國特色社會主義政治發展道路,堅持黨的領導、人民當家作主、依法治國有機統一,鞏固和發展生動活潑、安定團結的政治局面。
第五十七章 發展社會主義民主
擴大人民有序政治參與,豐富各層級民主形式,發展更加廣泛、更加充分、更加健全的全過程人民民主,保證人民依法實行民主選舉、民主協商、民主決策、民主管理、民主監督。堅持好、完善好、運行好人民代表大會制度,健全人大對行政機關、監察機關、審判機關、檢察機關監督制度,確保國家機關依法行使權力、履行職責,確保人民群眾民主權利、合法權益得到維護和實現。堅持和完善中國共產黨領導的多黨合作和政治協商制度,發揮人民政協作為專門協商機構作用,加強各種協商渠道協同配合,推進協商民主廣泛多層制度化發展。健全基層民主制度,保障人民依法管理基層公共事務和公益事業,健全以職工代表大會為基本形式的企事業單位民主管理制度。健全吸納民意、匯集民智工作機制。更好發揮工會、共青團、婦聯等群團組織作用,加強產業工人隊伍建設、青少年發展、婦女兒童事業發展政策保障。促進人權事業全面發展。完善大統戰工作格局,鞏固和發展最廣泛的愛國統一戰線。鑄牢中華民族共同體意識,推進中華民族共同體建設。堅持我國宗教中國化方向,加強宗教事務治理法治化。全面貫徹黨的僑務政策,更好凝聚僑心僑力,發揮宗親鄉親、祖地文化等紐帶作用。
第五十八章 推進全面依法治國
堅持全面依法治國,協同推進科學立法、嚴格執法、公正司法、全民守法,更好發揮法治固根本、穩預期、利長遠的保障作用,建設更高水平的社會主義法治國家。加強憲法法律實施和監督,完善維護國家法治統一制度機制。加強立法規劃和立法審查,拓寬社會公眾參與立法的渠道方式,提高立法質量,加快金融、招標投標等領域法律法規制修訂。強化法治政府建設,全面落實行政規范性文件備案審查,完善實質性化解行政爭議機制。加大關系群眾切身利益的重點領域執法力度,強化跨部門執法司法協同和監督。規范司法權力運行,完善司法公正實現和評價機制,提高司法裁判公正性、穩定性、權威性。依法保障人身權、財產權、人格權。強化檢察監督,加強公益訴訟。健全國家執行體制,有效解決“執行難”問題。加快涉外法治體系和能力建設,健全國際商事調解、仲裁、訴訟等機制,支持國際調解院更好發揮作用。加強領導干部依法辦事監督檢查,完善綜合性法治評價工作機制。深入推進法治社會建設,加快發展律師等法律服務隊伍,完善普惠性公共法律服務,加強法治宣傳教育,營造全社會崇尚法治、恪守規則、尊重契約、維護公正的良好環境。
第十七篇 堅持和完善“一國兩制”?推進祖國統一
堅定不移維護和促進香港、澳門長期繁榮穩定,堅定不移推進祖國統一大業,攜手共創民族復興偉業。
第五十九章 促進香港、澳門長期繁榮穩定
堅定不移貫徹“一國兩制”、“港人治港”、“澳人治澳”、高度自治方針,落實“愛國者治港”、“愛國者治澳”原則,提升港澳依法治理效能,促進港澳經濟社會發展,發揮港澳背靠祖國、聯通世界獨特優勢和重要作用。
第一節 支持港澳鞏固提升競爭優勢
支持香港鞏固提升國際金融、航運、貿易中心和國際航空樞紐地位,強化全球離岸人民幣業務樞紐、國際資產及財富管理中心、國際風險管理中心功能,構建大宗商品交易生態圈和高增值供應鏈服務中心。支持香港建設國際創新科技中心,深化國際法律及解決爭議服務中心、區域知識產權貿易中心、中外文化藝術交流中心建設,加快北部都會區建設。支持澳門經濟適度多元發展,深化世界旅游休閑中心、中國與葡語國家商貿合作服務平臺和以中華文化為主流、多元文化共存的交流合作基地建設,提升中醫藥大健康、特色金融、高新技術、會展商貿等產業競爭力。支持港澳打造國際高端人才集聚高地。
第二節 支持港澳更好融入和服務國家發展大局
加強港澳與內地經貿、科技、人文等合作,完善便利港澳居民在內地發展和生活政策措施。有序推進與內地金融市場互聯互通,深化與內地產學研創新協同。深化粵港澳合作,持續推動重點領域合作實現突破,促進港口、機場和軌道交通協同發展,建設廣州至珠海(澳門)高鐵,推進港深西部鐵路前期工作。深化琴澳一體化發展,高質量建設前海、南沙、河套等重大合作平臺。建設澳門國際機場橫琴前置貨站,推進澳琴國際教育(大學)城建設,支持澳門高校在橫琴延伸辦學。健全香港、澳門在國家對外開放中更好發揮作用機制,支持港澳深度參與高質量共建“一帶一路”,發揮專業服務優勢協助企業“走出去”。發揮港澳在中西文明交流互鑒中的重要窗口作用。
第六十章 推動兩岸關系和平發展、推進祖國統一大業
深入貫徹新時代黨解決臺灣問題的總體方略,堅持一個中國原則和“九二共識”,堅決打擊“臺獨”分裂勢力,反對外部勢力干涉,維護臺海和平穩定,牢牢把握兩岸關系主導權主動權,增進兩岸同胞福祉,堅定守護中華民族共同家園。
第一節 推動兩岸經濟合作
持續出臺實施惠及臺胞臺企的政策措施,引導臺胞臺企積極融入和服務構建新發展格局,支持臺企扎根大陸發展,參與國家區域發展戰略和共建“一帶一路”,加強產業合作,打造兩岸共同市場。支持福建高質量建設兩岸融合發展示范區,推進平潭、昆山、東莞等兩岸合作重點平臺和海峽兩岸產業合作區建設。支持建設多層次兩岸金融市場,鼓勵符合條件的臺資企業在大陸上市。
第二節 深化兩岸交流
完善促進兩岸經濟文化交流合作制度和政策,擴大兩岸人員往來,推動兩岸交流交往交融。深化兩岸教育、醫療等領域合作和社會保障、公共資源共享。促進兩岸文化交流,共同傳承弘揚中華文化,增進臺灣同胞的民族認同、文化認同、國家認同。加強青年、基層等方面交流,持續為臺灣青年來大陸追夢筑夢圓夢創造更好條件。落實臺灣同胞享受同等待遇政策,為臺胞在大陸學習、工作、生活創造更好條件。團結廣大臺灣同胞,共創中華民族綿長福祉。
第十八篇 加強規劃實施保障
堅持和加強黨的全面領導,持之以恒推進全面從嚴治黨,增強黨的政治領導力、思想引領力、群眾組織力、社會號召力,提高黨領導經濟社會發展能力和水平,健全國家經濟社會發展規劃制度體系,為推進中國式現代化凝聚磅礴力量。
第六十一章 堅持和加強黨中央集中統一領導
堅決維護黨中央權威和集中統一領導,充分發揮黨總攬全局、協調各方的領導核心作用,為推進規劃實施提供根本保證。
第一節 強化黨對規劃實施全過程的領導
深入學習貫徹習近平新時代中國特色社會主義思想,持續用黨的創新理論統一思想、統一意志、統一行動。完善黨中央重大決策部署落實機制,加強規劃實施的統籌協調和指導推動,形成分工明確、協同聯動、廣泛參與的規劃實施工作格局,確保上下貫通、執行有力。健全和落實民主集中制,堅持科學決策、民主決策、依法決策。深入開展整治形式主義為基層減負工作。規劃中期評估、總結評估情況和實施中的重大情況及時向黨中央請示報告,各地區各部門要把規劃目標任務落實情況作為重要工作內容向黨中央報告。統籌推進各領域基層黨組織建設,增強黨組織政治功能和組織功能,發揮黨員先鋒模范作用。貫徹尊重勞動、尊重知識、尊重人才、尊重創造的方針,激發全社會干事創業、創新創造活力,形成人盡其才、才盡其用、萬眾一心、勠力進取的生動局面。
第二節 全面增強干部隊伍現代化建設能力
堅持正確用人導向,堅持把政治標準放在首位,建強領導班子和干部隊伍。教育和引導各級干部樹立和踐行正確政績觀,堅持從實際出發、按規律辦事,自覺為人民出政績、以實干出政績,以正確政績觀推動高質量、可持續的發展,以實績實效回應人民群眾新要求新期待。完善差異化考核評價體系,提高考核的針對性和科學性。強化教育培訓和實踐鍛煉,提高干部隊伍現代化建設本領。堅持嚴管厚愛結合、激勵約束并重,激發干部隊伍內生動力和整體活力。
第三節 完善黨和國家監督體系
以更高標準、更實舉措推進全面從嚴治黨,健全黨統一領導、全面覆蓋、權威高效的監督體系,加強對權力配置、運行的規范和監督,健全授權用權制權相統一、清晰透明可追溯的制度機制,增強法規制度執行力,營造風清氣正的政治生態。強化全面從嚴治黨政治責任,推進政治監督具體化精準化常態化,發揮政治巡視利劍作用。鍥而不舍落實中央八項規定精神,狠剎各種不正之風,推進作風建設常態化長效化。保持反腐敗永遠在路上的清醒堅定,一體推進不敢腐、不能腐、不想腐,著力鏟除腐敗滋生的土壤和條件,堅決打好反腐敗斗爭攻堅戰、持久戰、總體戰,堅定不移走好中國特色反腐敗之路。嚴肅查處政商勾連破壞政治生態和經濟發展環境問題,嚴查權力集中、資金密集、資源富集領域腐敗,有效防治新型腐敗和隱性腐敗,持續深化整治群眾身邊不正之風和腐敗問題。加強對“一把手”等“關鍵少數”和年輕干部等重點群體的監督,深化受賄行賄一起查。推進反腐敗國家立法。以黨內監督為主導,推動各類監督貫通協調,深化拓展紀檢監察監督與審計監督、財會監督、統計監督等協作配合機制。加強反腐敗國際合作,一體構建追逃防逃追贓機制,加大跨境腐敗治理力度。深化紀檢監察體制改革,加強紀檢監察工作規范化法治化正規化建設。
第六十二章 健全規劃實施全周期推進機制
實施國家發展規劃法,健全統一規劃體系,充分調動全社會積極性主動性創造性,有力有序推進各項目標任務實施,確保黨中央決策部署落到實處。
第一節 形成統一規劃體系合力
建立健全定位準確、邊界清晰、功能互補、統一銜接的國家規劃體系,為國家發展規劃實施提供有效支撐。依據國家發展規劃同步部署、同步編制、同步實施一批國家級重點專項規劃、國家級區域實施方案。統籌各級各類規劃編制,精簡數量、提高質量,加強規劃間銜接協調,防止規劃過多過濫、缺乏實效。規范各類規劃銜接報審程序,報請黨中央、國務院批準的規劃須經國務院發展改革部門與國家發展規劃進行銜接,省級發展規劃須按程序報送國務院發展改革部門進行銜接并做好落實。加強省級政府對市縣規劃編制的指導,確保重大產業、重大基礎設施等布局符合國家戰略重點。年度計劃要滾動落實規劃各項任務,將規劃主要指標分解納入年度計劃指標體系并做好年度間綜合平衡。完善國家發展規劃法配套法規和政策制度體系,加強國家級專項規劃規范管理,鼓勵地方結合實際制定本地區發展規劃條例。
第二節 分類推進規劃任務落實
建立健全規劃實施機制,明確目標任務分工,各地區各部門要制定可操作可評估的具體工作安排和推進措施,對約束性指標和公共服務、生態環保、安全保障等任務,強化責任分解落實;對預期性指標和產業發展、結構調整等任務,通過創造良好政策環境、體制環境和法治環境推進落實。細化重大工程項目清單,分類推進單體項目、打捆項目落地實施,“十五五”期間開展前期工作的項目,條件成熟的按程序推動開工建設。
第三節 強化政策協同保障
圍繞實施國家發展規劃,健全政策協調和工作協同機制。將國家發展規劃作為宏觀政策取向一致性評估的重要依據,確保各類政策發力方向符合國家發展規劃要求。強化中期財政規劃和年度預算安排對規劃實施的財力保障,中央財政資金優先投向規劃確定的重大戰略任務、重大政策舉措和重大工程項目。金融政策要積極支持規劃確定的重點發展領域。堅持項目跟著規劃走、資金和要素跟著項目走、監管跟著項目和資金走,加快規劃確定的重大工程項目審批核準,優先保障規劃選址、用地用海和資金需求,單體重大工程項目用地等要素需求由國家統一保障。加強對重大工程項目的伴隨式穿透式監管和全過程全周期安全管理。
第四節 加強規劃實施監測評估和監督
開展規劃實施情況動態監測、中期評估和總結評估,加強形勢跟蹤和風險研判,根據監測評估情況及時提出加強和改進規劃實施的政策舉措。經黨中央同意后,中期評估情況依法向全國人民代表大會常務委員會報告,總結評估報告依法提交全國人民代表大會,自覺接受人大監督。經評估確需對本規劃進行調整時,由國務院提出調整方案,報黨中央同意后,提請全國人民代表大會常務委員會審查和批準。把完善黨和國家監督體系融入規劃實施之中,發揮紀檢監察機關和審計機關等對規劃實施的監督作用,健全跨地區跨部門重大任務落實協同監督機制。規劃實施情況及時公開,接受社會各界監督。
網站首頁
個人中心
智能機器人
無障礙
手機版


網站官方微博
繼續訪問