
廣東省人民政府關于印發廣東省涉農資金
統籌整合實施方案(試行)的通知
粵府〔2018〕123號
各地級以上市人民政府,各縣(市、區)人民政府,省政府各部門、各直屬機構:
現將《廣東省涉農資金統籌整合實施方案(試行)》印發給你們,請認真貫徹落實。實施過程中遇到的問題,請徑向省財政廳反映。
廣東省人民政府
2018年12月25日
廣東省涉農資金統籌整合實施方案(試行)
為深入貫徹習近平新時代中國特色社會主義思想和黨的十九大精神,深入貫徹習近平總書記視察廣東重要講話精神,認真落實《國務院關于探索建立涉農資金統籌整合長效機制的意見》(國發〔2017〕54號)有關要求,探索建立涉農資金統籌整合長效機制,解決涉農資金管理體制機制問題,促進涉農資金使用由分散到集中、從低效到高效轉變,現結合我省實際,制定本實施方案。
一、主要目標
按照中央統一部署和要求,探索建立我省涉農資金統籌整合長效機制。到2018年底,實現農業發展領域行業內涉農專項轉移支付的統籌整合;到2019年底,實現行業間涉農專項轉移支付和涉農基建投資的分類統籌整合;到2020年底,建立權責匹配、相互協調、上下聯動、步調一致的涉農資金統籌整合長效機制,并根據農業領域省級與市縣財政事權和支出責任劃分改革以及轉移支付制度改革,適時調整完善相關政策措施,切實提升財政支農政策效果和支農資金使用效益。
二、 推進行業內涉農資金整合
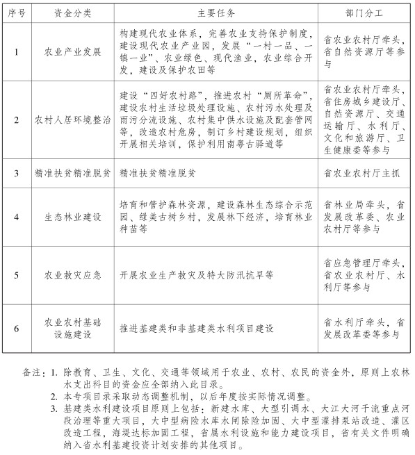
(一)歸并涉農資金專項。在預算編制階段,對交叉重復的省級涉農資金予以清理整合,將現有省級涉農資金歸并設置為農業產業發展、農村人居環境整治、精準扶貧精準脫貧、生態林業建設、農業救災應急和農業農村基礎設施建設6大類,相應制定省級涉農資金統籌整合專項目錄(詳見附件1),明確每類資金牽頭部門,并實行動態調整。市縣要參照省級做法,對涉農資金進行整合,統籌使用省以上資金。(省財政廳、發展改革委、自然資源廳、住房城鄉建設廳、交通運輸廳、水利廳、農業農村廳、文化和旅游廳、衛生健康委、應急管理廳、林業局和市縣人民政府等負責,2019年基本完成并逐步完善)
(二)設定任務清單。在清理整合涉農資金的基礎上,由市縣統籌實施的省級涉農專項轉移支付實行“大專項+任務清單”管理模式。任務清單由省級主管部門編制,區分約束性任務和指導性任務,實施差別化管理并細化到各地級以上市和省財政直管縣。約束性任務需進行考核,指導性任務不作為考核硬性指標。省級約束性任務主要包括黨中央、國務院以及國家有關部委明確需對我省進行考核的涉及國計民生的事項,經省人民政府同意按人數、面積、工程量等因素量化考核驗收的項目,納入國家和省重大規劃任務、新設試點任務,以及農業生產救災、對農直接補貼等,其他任務為指導性任務。省級約束性任務清單需切實保障中央和省委、省政府部署的重大改革、重要政策和重點項目落實,并與所對應的資金規模相匹配。任務清單逐級下達,原則上每類約束性任務所需資金不得超過該類市縣統籌實施資金總量的50%。縣級政府統籌上級涉農專項轉移支付,結合自有財力安排的涉農資金,按任務清單實施項目建設。在完成上級約束性任務后,縣級可將剩余資金調劑用于其他涉農項目。(省財政廳、發展改革委、自然資源廳、住房城鄉建設廳、交通運輸廳、水利廳、農業農村廳、文化和旅游廳、衛生健康委、應急管理廳、林業局和市縣人民政府等負責,2019年基本完成并逐步完善)
(三)精簡資金下達頻次,同步下達資金與任務清單。涉農資金根據項目性質,分為省級組織實施項目和市縣統籌實施項目。由省級組織實施的項目主要包括省委、省政府確定由省級單位組織實施的項目;跨地區跨流域的重大投資項目;技術較復雜,需依靠省級單位資源及技術力量統籌實施及示范推廣的重點綜合性項目等;其他項目為市縣統籌實施項目。由省級組織實施的項目,省財政部門要按規定將資金下達至項目實施單位;由市縣統籌實施的項目,省財政部門按規定將資金分類整體下達市縣,資金下達頻次一年內一般不超過兩次(救災應急等特殊資金除外),其中提前下達比例原則上不低于該專項轉移支付預算資金的70%。資金與任務清單同步下達,實現資金投入與工作任務銜接統一。中央下達我省的資金按照國家文件要求管理,在完成中央約束性任務的前提下,省業務主管部門統籌安排省級涉農資金,避免重復投入。(省財政廳、發展改革委、自然資源廳、住房城鄉建設廳、交通運輸廳、水利廳、農業農村廳、文化和旅游廳、衛生健康委、應急管理廳、林業局和市縣人民政府等負責,2018年起持續推進)
(四)建立相適應的績效評價體系。省級各類涉農資金牽頭部門會同相關業務主管部門,按照專項目錄分類,定期評估各級資金使用和項目實施情況,年終對約束性任務開展績效考核,形成分類涉農資金績效考核自評報告報省財政部門。省財政部門負責委托第三方機構對重點涉農項目開展重點績效評價。逐步建立以績效評價結果為導向的涉農資金大專項和任務清單設置機制及資金分配機制,將評價結果作為后續年度涉農資金安排的重要依據。充分應用財政預算績效指標庫,健全分行業、分領域績效評級指標體系,逐步由單項任務績效考核向行業綜合績效考核轉變。(省財政廳、發展改革委、自然資源廳、住房城鄉建設廳、交通運輸廳、水利廳、農業農村廳、文化和旅游廳、衛生健康委、應急管理廳、林業局和市縣人民政府等負責,2019年基本完成并逐步完善)
三、推進行業間涉農資金統籌
(五)通過規劃引領涉農資金統籌。省、市業務主管部門要加強對縣級統籌整合涉農資金的規劃引領和工作指導。縣級人民政府要按照上級“三農”工作的總體部署,結合本地實際和經濟社會發展五年規劃及相關涉農專項規劃,分類編制縣級涉農資金統籌整合實施方案,以規劃引領涉農資金統籌整合和集中投入,逐步實現各類涉農資金統一規劃布局、統一資金撥付、統一組織實施、統一考核驗收。(省財政廳、發展改革委、自然資源廳、住房城鄉建設廳、交通運輸廳、水利廳、農業農村廳、文化和旅游廳、衛生健康委、應急管理廳、林業局和市縣人民政府等負責,2018年起持續推進)
(六)以專項資金為載體,推進行業間涉農資金統籌。按照省級涉農資金統籌整合專項目錄,實現一類專項資金由一個部門牽頭。在省業務主管部門研究制定資金分配方案的基礎上,由牽頭部門分類匯總報省財政部門提交省涉農資金統籌整合領導小組審定。(省財政廳、發展改革委、自然資源廳、住房城鄉建設廳、交通運輸廳、水利廳、農業農村廳、文化和旅游廳、衛生健康委、應急管理廳、林業局負責,2018年起持續推進)
(七)積極試點集中投入資金。各市要選取1-2個縣試點將涉農資金統籌集中投入某一領域,如現代農業產業園、田園綜合體試點、農村綜合性改革試點、扶持村集體發展試點、農業綜合開發重點項目區、農業市場體系建設等,集中財力辦大事,積極辦出特色與成效。(市縣人民政府負責,2018年起持續推進)
(八)加強性質相同、用途相近的涉農資金統籌使用。市縣對多個部門使用管理的性質相同、用途相近的涉農資金,可結合本地實際,按照輕重緩急的原則在規定范圍內自主統籌使用資金。如生態宜居美麗鄉村建設資金可統籌支持鄉村規劃編制、農村“廁所革命”等美麗鄉村建設工作。(市縣人民政府負責,2018年起持續推進)
(九)促進功能互補、用途銜接的涉農資金集中投入。市縣特別是縣級要充分發揮涉農資金統籌整合主體作用,統籌安排各類功能互補、用途銜接的涉農資金,如將土地整治、農田水利建設、生態恢復保護、精準脫貧等各類相互銜接的資金集中投入,推動同一區域鄉村振興戰略統籌實施。(市縣人民政府負責,2018年起持續推進)
四、改革完善涉農資金管理體制機制
(十)加強管理制度體系建設。繼續對涉農資金管理制度進行清理、修訂和完善。省財政部門要會同相關業務主管部門制定涉農資金統籌整合管理辦法,明確資金使用負面清單。除國家有明確規定外,統籌整合的涉農資金的使用方式和審批程序由縣級自行確定,省級不做具體規定。市縣應制定涉農資金統籌整合管理辦法,對統籌整合后的涉農資金,明確統一的政策目標、扶持對象、補助標準、實施期限、績效及監督管理要求等,并做好與現行各項管理制度的銜接。(省財政廳、發展改革委、自然資源廳、住房城鄉建設廳、交通運輸廳、水利廳、農業農村廳、文化和旅游廳、衛生健康委、應急管理廳、林業局和市縣人民政府等負責,2019年基本完成并逐步完善)
(十一)進一步下放審批權限。凡是直接面向基層、量大面廣、由縣級實施更為便捷有效的資金,省、市業務主管部門要依法將具體項目審批權限下放至縣或用款單位,從事前審批或復核改為事后備案,并按因素法切塊下達資金,由縣確定具體項目,賦予縣級更大的統籌資金自主權。確需省級保留項目審批權限的資金,省業務主管部門要在預算編制環節制定清單,報分管省領導批準。未列入清單的不得由省級審批具體項目。(省財政廳、發展改革委、自然資源廳、住房城鄉建設廳、交通運輸廳、水利廳、農業農村廳、文化和旅游廳、衛生健康委、應急管理廳、林業局和市縣人民政府等負責,2018年起持續推進)
(十二)做實做細項目庫。各級業務主管部門和財政部門要做實做細涉農資金項目庫,至少提前一年儲備具備實施條件的項目,并對項目庫內的項目實施動態管理。市縣項目儲備要堅持規劃引領,并與上級任務清單相銜接。(省財政廳、發展改革委、自然資源廳、住房城鄉建設廳、交通運輸廳、水利廳、農業農村廳、文化和旅游廳、衛生健康委、應急管理廳、林業局和市縣人民政府等負責,2018年起持續推進)
(十三)加強涉農資金監管。省級層面,各類涉農資金牽頭部門要會同業務主管部門,加強對各地的指導培訓,對約束性任務清單執行情況進行督導檢查,對工作進度慢、統籌整合效果差的市縣政府主要領導、分管領導進行約談,對存在嚴重問題的,及時報請省政府予以問責;省財政部門要定期對各地涉農資金使用進度進行通報,并實施財政監督檢查;省審計部門要按照“誰審批、誰使用、誰負責”的原則,按規定對負責資金分配使用的省業務主管部門和市縣進行審計監督。市縣層面,各市縣要將涉農資金統籌整合實施方案報送省級涉農資金牽頭部門備案,作為工作督導、財政監督檢查和審計監督的依據;市縣政府要按規定在政府門戶網站或涉農資金信息公開網絡平臺上公開涉農資金統籌整合實施方案、任務完成情況、資金使用情況以及存在問題等;鎮村兩級涉農項目安排和資金使用情況要按規定進行公告公示,接受上級和社會監督;市縣財政、審計部門要組織對本地區涉農資金使用情況開展財政監督檢查和審計監督。(省財政廳、發展改革委、自然資源廳、住房城鄉建設廳、交通運輸廳、水利廳、農業農村廳、文化和旅游廳、衛生健康委、應急管理廳、審計廳、林業局和市縣人民政府等負責,2018年起持續推進)
五、 保障措施
(十四)加強組織領導。成立省涉農資金統籌整合領導小組,由省政府領導擔任組長,省財政廳、發展改革委和涉農相關部門負責人擔任成員,負責指導涉農資金統籌整合工作,審定省級涉農資金統籌整合總體資金分配方案和任務清單,協調解決有關重大問題,集中財力支持保障省委、省政府確定的重大項目。領導小組辦公室設在省財政廳。市縣政府要高度重視,切實承擔主體責任,參照省級做法成立政府統一領導、相關部門參與的涉農資金統籌整合領導小組,為推進統籌整合工作提供組織保障。(省財政廳和市縣人民政府負責)
(十五)鼓勵探索創新。鼓勵具備條件的縣因地制宜開展多層次、多形式的涉農資金統籌整合,突破現有管理制度規定的,應按管理權限和程序報批或申請授權。縣級按規定在統籌整合范圍內將剩余資金調劑用于其他涉農項目的,審計、財政等部門在各類監督檢查中不作為違規問題處理。(省財政廳、發展改革委、自然資源廳、住房城鄉建設廳、交通運輸廳、水利廳、農業農村廳、文化和旅游廳、衛生健康委、應急管理廳、審計廳、林業局和市縣人民政府等負責,2018年起持續推進)
附件:1.省級涉農資金統籌整合專項目錄
2.省級涉農資金統籌整合操作規程
3.省級涉農資金統籌整合流程圖
附件1
省級涉農資金統籌整合專項目錄

附件2
省級涉農資金統籌整合操作規程
一、制定部門資金分配方案。省業務主管部門根據省財政部門明確的預算額度,結合我省實施鄉村振興戰略的整體規劃,制定本部門資金分配方案,公示無異議后,按六大類分類報相應牽頭部門匯總。資金分配方案應符合以下要求:(一)區分由省級組織實施的項目和由市縣統籌實施的項目。(二)由省級組織實施的項目資金原則上不超過每類涉農資金總額的50%。(三)由省級組織實施的項目須事先報經分管省領導批準。
二、審定總體資金分配方案。各類涉農資金牽頭部門將各部門提交的資金分配方案分類匯總后報省財政部門,由省財政部門按程序將6大類總體資金分配方案整體提交報省涉農資金統籌整合領導小組審定。
三、整體下達涉農資金。省財政部門根據省涉農資金統籌整合領導小組審定的資金分配方案下達資金。其中,由省級組織實施的項目,資金按規定下達至項目實施單位;由市縣統籌實施的項目,資金按規定分類整體下達,資金額度不細化至具體項目。
四、同步下達任務清單。省業務主管部門結合預算額度對由市縣統籌實施的項目設立任務清單,明確約束性任務和指導性任務。牽頭部門分類匯總任務清單報省財政部門,隨資金分配方案同步提交省涉農資金統籌整合領導小組審定后,由省財政部門聯合相關業務主管部門將任務清單與資金一并下達。其中,涉及財政省直管縣的,原則上要直接下達到縣。任務清單應符合以下要求:(一)區分約束性任務和指導性任務。(二)每類約束性任務所需資金不得超過該類市縣統籌實施資金總量的50%,且約束性任務應與對應下達的資金相匹配。(三)各項任務具有明確的量化指標及完成任務的基本要求。(四)對需多年實施、滾動安排的任務,應合理界定每年任務量;對需在特定時期施工或季節性強的任務,應充分考慮其完成時限。
五、明確縣級主體責任。省、市下放管理權限,建立目標到縣、任務到縣、資金到縣、權責到縣的“四到縣”涉農資金管理體制。省級負責政策指導,市級負責管理監督,縣級負責組織實施。縣級人民政府根據上級下達的資金和任務清單,結合自身實際,按照輕重緩急的原則細化分解,明確資金使用方向和任務完成計劃,并組織項目實施和竣工驗收。在完成約束性任務后,縣級可將剩余資金調劑用于其他涉農項目。各地有關涉農資金統籌整合工作情況,由市級統一匯總后報省涉農資金統籌整合領導小組辦公室備案。
六、加強涉農資金監管。預算年度終了及預算執行完畢,由省級牽頭部門會同相關業務主管部門對約束性任務開展績效考核,形成分類涉農資金績效考核自評報告報省財政部門。省財政部門按有關規定對重點涉農項目開展重點績效評價,績效評價結果作為后續年度資金安排依據。省審計部門按照“誰審批、誰使用、誰負責”的原則,按規定對負責資金分配使用的省業務主管部門和市縣進行審計監督。省業務主管部門及市縣要主動接受人大和審計等有關部門的監督。
附件3
省級涉農資金統籌整合流程圖
